Product Summary
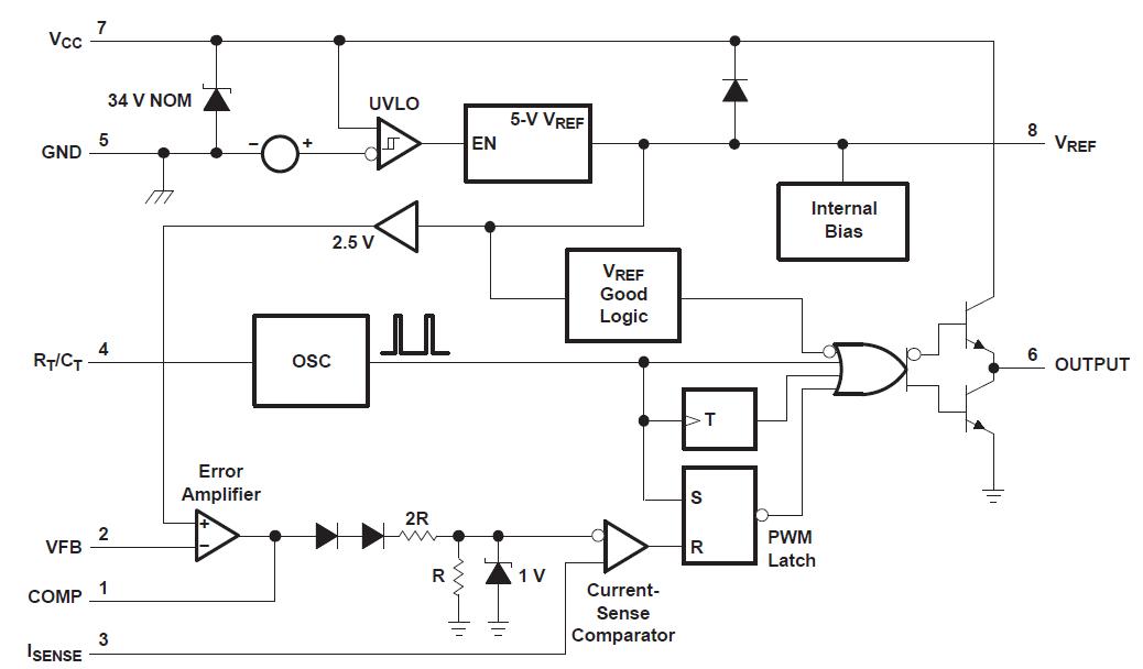
The TL3842BD-8 is a high-performance current-mode PWM controller provides the features that are necessary to implement off-line or dc-to-dc fixed-frequency current-mode control schemes, with a minimum number of external components. Internally implemented circuits include an undervoltage lockout (UVLO) and a precision reference that is trimmed for accuracy at the error amplifier input. Other internal circuits include logic to ensure latched operation, a pulse-width modulation (PWM) comparator that also provides current-limit control, and a totem-pole output stage designed to source or sink high-peak current. The output stage, suitable for driving N-channel MOSFETs, is low when the TL3842BD-8 is in the off state.
Parametrics
TL3842BD-8 absolute maximum ratings: (1)VCC Supply voltage, Low impedance source: 30V; ICC < 30 mA: Self limiting V; (2)VI, Analog input voltage range, VFB and ISENSE: -0.3 to 6.3 V; (3)ICC, Supply current: 30 mA; (4)IO, Output current: ±1 A; (5)IO(sink), Error amplifier output sink current: 10 mA; (6)θJA, Package thermal impedance(3) (4), D package, 8 pin: 97℃/W; 14 pin: 86℃/W; P package: 85℃/W; (7)Output energy Capacitive load: 5 mJ; (8)TJ, Virtual junction temperature: 150℃; (9)Tstg, Storage temperature range: -65 to 150℃; (10)Tlead, Lead temperature Soldering, 10 s: 300℃.
Features
TL3842BD-8 features: (1)Low Start-Up Current (<0.5 mA); (2)Trimmed Oscillator Discharge Current; (3)Current Mode Operation to 500 kHz; (4)Automatic Feed-Forward Compensation; (5)Latching PWM for Cycle-by-Cycle Current Limiting; (6)Internally Trimmed Reference With Undervoltage Lockout; (7)High-Current Totem-Pole Output Undervoltage Lockout With Hysteresis; (8)Double-Pulse Suppression.
Diagrams

| Image | Part No | Mfg | Description | ![]() |
Pricing (USD) |
Quantity | ||||||||||||
|---|---|---|---|---|---|---|---|---|---|---|---|---|---|---|---|---|---|---|
![]() |
![]() TL3842BD-8 |
![]() Texas Instruments |
![]() Current Mode PWM Controllers HP Current-Mode PWM Controller |
![]() Data Sheet |
![]()
|
|
||||||||||||
| Image | Part No | Mfg | Description | ![]() |
Pricing (USD) |
Quantity | ||||||||||||
![]() |
![]() TL3842BD |
![]() Texas Instruments |
![]() Current Mode PWM Controllers Hi-Perf Current-Mode PWM Controller |
![]() Data Sheet |
![]()
|
|
||||||||||||
![]() |
![]() TL3842BD-8 |
![]() Texas Instruments |
![]() Current Mode PWM Controllers HP Current-Mode PWM Controller |
![]() Data Sheet |
![]()
|
|
||||||||||||
![]() |
![]() TL3842BDG4 |
![]() Texas Instruments |
![]() Current Mode PWM Controllers Hi-Perf Current-Mode PWM Controller |
![]() Data Sheet |
![]()
|
|
||||||||||||
![]() |
![]() TL3842BDG4-8 |
![]() Texas Instruments |
![]() Current Mode PWM Controllers HP Current-Mode PWM Controller |
![]() Data Sheet |
![]()
|
|
||||||||||||
![]() |
![]() TL3842BDR |
![]() Texas Instruments |
![]() Current Mode PWM Controllers Current Mode PWM Controller |
![]() Data Sheet |
![]()
|
|
||||||||||||
![]() |
![]() TL3842BDR-8 |
![]() Texas Instruments |
![]() Current Mode PWM Controllers Current Mode PWM Controller |
![]() Data Sheet |
![]()
|
|
||||||||||||
(China (Mainland))









