Product Summary
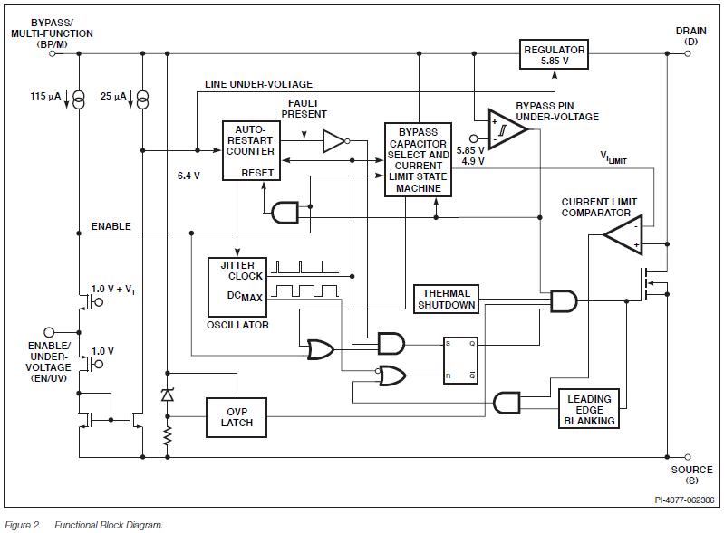
The TNY278PN is an Energy-Efficient, Off-Line Switcher With Enhanced Flexibility and Extended Power Range. The TNY278PN incorporates a 700 V power MOSFET, oscillator, high voltage switched current source, current limit (user selectable) and thermal shutdown circuitry. The TNY278PN uses an ON/OFF control scheme and offers a design fl exible solution with a low system cost and extended power capability. The applications of the TNY278PN include Chargers/adapters for cell/cordless phones, PDAs, digital cameras, MP3/portable audio, shavers, etc, PC Standby and other auxiliary supplies, DVD/PVR and other low power set top decoders and Supplies for appliances, industrial systems, metering, etc.
Parametrics
TNY278PN absolute maximum ratings: (1)DRAIN Voltage: -0.3 V to 700 V; (2)DRAIN Peak Current: 1040 (1950) mA; (3)EN/UV Voltage: -0.3 V to 9 V; (4)EN/UV Current: 100 mA; (5)BP/M Voltage: -0.3 V to 9 V; (6)Storage Temperature: -65 to 150℃; (7)Operating Junction Temperature: -40 to 150℃; (8)Lead Temperature: 260℃.
Features
TNY278PN features: (1)Accurate hysteretic thermal shutdown protection with automatic recovery eliminates need for manual reset; (2)Improved auto-restart delivers <3% of maximum power in short circuit and open loop fault conditions; (3)Output overvoltage shutdown with optional Zener; (4)Line undervoltage detect threshold set using a single optional; (5)resistor; (6)Very low component count enhances reliability and enables single-sided printed circuit board layout; (7)High bandwidth provides fast turn on with no overshoot and excellent transient load response; (8)Extended creepage between DRAIN and all other pins improves field reliability.
Diagrams

| Image | Part No | Mfg | Description | ![]()  | 
                            Pricing (USD)  | 
                            Quantity | ||||||||||||
|---|---|---|---|---|---|---|---|---|---|---|---|---|---|---|---|---|---|---|
![]()  | 
                            ![]() TNY278PN  | 
                            ![]() Power Integrations  | 
                            ![]() AC/DC Switching Converters 21.5W 85-265 VAC 28W/230 VAC  | 
                            ![]() Data Sheet  | 
                            ![]() 
  | 
                            
                            	 | 
                      ||||||||||||
| Image | Part No | Mfg | Description | ![]()  | 
                            Pricing (USD)  | 
                            Quantity | ||||||||||||
![]()  | 
                            ![]() TNY253  | 
                            ![]() Other  | 
                            ![]()  | 
                            ![]() Data Sheet  | 
                            ![]() Negotiable  | 
                            
                            	 | 
                      ||||||||||||
![]()  | 
                            ![]() TNY253G  | 
                            ![]() Power Integrations  | 
                            ![]() AC/DC Switching Converters 2W 85-265 VAC 4W 100/115/230 VAC  | 
                            ![]() Data Sheet  | 
                            ![]() Negotiable  | 
                            
                            	 | 
                      ||||||||||||
![]()  | 
                            ![]() TNY253GN  | 
                            ![]() Power Integrations  | 
                            ![]() AC/DC Switching Converters 2W 85-265 VAC 4W 100/115/230 VAC  | 
                            ![]() Data Sheet  | 
                            ![]() 
  | 
                            
                            	 | 
                      ||||||||||||
![]()  | 
                            ![]() TNY253GN-TL  | 
                            ![]() Power Integrations  | 
                            ![]() AC/DC Switching Converters 2W 85-265 VAC 4W 100/115/230 VAC  | 
                            ![]() Data Sheet  | 
                            ![]() 
  | 
                            
                            	 | 
                      ||||||||||||
![]()  | 
                            ![]() TNY253G-TL  | 
                            ![]() Power Integrations  | 
                            ![]() AC/DC Switching Converters 2W 85-265 VAC 4W 100/115/230 VAC  | 
                            ![]() Data Sheet  | 
                            ![]() Negotiable  | 
                            
                            	 | 
                      ||||||||||||
![]()  | 
                            ![]() TNY253P  | 
                            ![]() Power Integrations  | 
                            ![]() AC/DC Switching Converters 2W 85-265 VAC 4W 100/115/230 VAC  | 
                            ![]() Data Sheet  | 
                            ![]() Negotiable  | 
                            
                            	 | 
                      ||||||||||||
 (China (Mainland)) 
                         
                        
                                    








