Product Summary
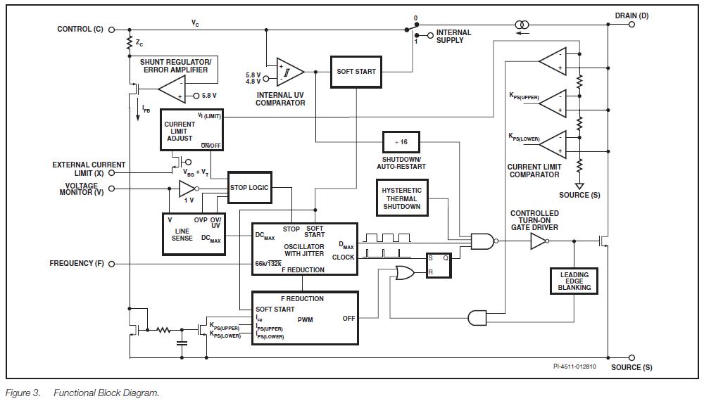
The TOP266EG is an Integrated Off-Line Switcher with EcoSmart Technology for Highly Efficient Power Supplies. The TOP266EG incorporates a 725 V power MOSFET, high-voltage switched current source, multi-mode PWM control, oscillator, thermal shutdown circuit, fault protection and other control circuitry onto a monolithic device.The typical applications of the TOP266EG include Notebook or laptop adapter, Generic adapter, Printer, LCD monitor, Set-top box, PC or LCD TV standby and Audio amplifier.
Parametrics
TOP266EG absolute maximum ratings: (1)DRAIN Pin Peak Voltage: -0.3 V to 725 V; (2)DRAIN Pin Peak Current: 2.08 A; (3)CONTROL Pin Voltage: -0.3 V to 9 V; (4)CONTROL Pin Current: 100 mA; (5)VOLTAGE MONITOR Pin Voltage: -0.3 V to 9 V; (6)CURRENT LIMIT Pin Voltage: -0.3 V to 4.5 V; (7)FREQUENCY Pin Voltage: -0.3 V to 9 V; (8)Storage Temperature: -65 to 150 ℃; (9)Operating Junction Temperature: -40 to 150℃; (10)Lead Temperature: 260℃.
Features
TOP266EG features: (1)Ideal for applications from 10 W to 245 W; (2)Energy efficient over entire load range; (3)No-load consumption below 100 mW at 265 VAC; (4)Up to 750 mW standby output power for 1 W input at 230 VAC; (5)Multi-mode PWM control maximizes efficiency at all loads; (6)132 kHz operation reduces transformer and power supply size; (7)66 kHz option for highest efficiency requirements; (8)Accurate programmable current limit; (9)Optimized line feed-forward for line ripple rejection; (10)Frequency jittering reduces EMI filter cost; (11)Fully integrated soft-start for minimum start-up stress; (12)725 V rated MOSFET; (13)Simplifies meeting design derating requirements.
Diagrams

| Image | Part No | Mfg | Description | ![]() |
Pricing (USD) |
Quantity | ||||||||||||
|---|---|---|---|---|---|---|---|---|---|---|---|---|---|---|---|---|---|---|
![]() |
![]() TOP266EG |
![]() Power Integrations |
![]() AC/DC Switching Converters Int Off-Line Switchr 86W/119W |
![]() Data Sheet |
![]()
|
|
||||||||||||
| Image | Part No | Mfg | Description | ![]() |
Pricing (USD) |
Quantity | ||||||||||||
![]() |
![]() TOP200-14 |
![]() Other |
![]() |
![]() Data Sheet |
![]() Negotiable |
|
||||||||||||
![]() |
![]() TOP200-4 |
![]() Other |
![]() |
![]() Data Sheet |
![]() Negotiable |
|
||||||||||||
![]() |
![]() TOP200YAI |
![]() Power Integrations |
![]() AC/DC Switching Converters 5-12W 85-265 VAC 10-25W100/115/230VAC |
![]() Data Sheet |
![]() Negotiable |
|
||||||||||||
![]() |
![]() TOP200YN |
![]() Power Integrations |
![]() AC/DC Switching Converters 5-12W 85-265 VAC 10-25W100/115/230VAC |
![]() Data Sheet |
![]() Negotiable |
|
||||||||||||
![]() |
![]() TOP201YAI |
![]() Power Integrations |
![]() AC/DC Switching Converters 0-22W 85-265 VAC 20-45W100/115/230VAC |
![]() Data Sheet |
![]() Negotiable |
|
||||||||||||
![]() |
![]() TOP201YN |
![]() Power Integrations |
![]() AC/DC Switching Converters 0-22W 85-265 VAC 20-45W100/115/230VAC |
![]() Data Sheet |
![]() Negotiable |
|
||||||||||||
(China (Mainland))










