Product Summary
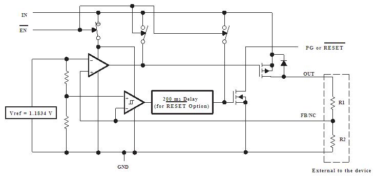
The TPS77601PWP is a low-dropout voltage regulator designed to have a fast transient response and be stable with a 10μF low ESR capacitor. This combination provides high performance at a reasonable cost. Because the PMOS device of the TPS77601PWP behaves as a low-value resistor, the dropout voltage is very low (typically 169mV at an output current of 500mA for the TPS77x33) and is directly proportional to the output current. The applications of the TPS77601PWP include FPGA Power, DSP Core and I/O Voltages.
Parametrics
TPS77601PWP absolute maximum ratings: (1)Input voltage range, VIN(2): -0.3 to +13.5V; (2)Voltage range at EN: -0.3 to +16.5V; (3)Maximum RESET voltage (TPS775xx): 16.5V; (4)Maximum PG voltage (TPS776xx): 16.5V; (5)Peak output current: Internally limited; (6)Voltage range at OUT, FB: 7V; (7)Continuous total power dissipation: See Dissipation Ratings Table; (8)Operating junction temperature range, TJ: -40 to +125℃; (9)Storage junction temperature range , TSTG: -65 to +150℃; (10)ESD rating, HBM: 2kV.
Features
TPS77601PWP features: (1)Open Drain Power-On Reset with 200ms Delay; (2)Open Drain Power Good (TPS776xx); (3)500mA Low-Dropout Voltage Regulator; (4)Available in Fixed Output and Adjustable Versions; (5)Dropout Voltage to 169mV (Typ) at 500mA; (6)Ultralow 85μA Typical Quiescent Current; (7)Fast Transient Response; (8)2% Tolerance Over Specified Conditions for Fixed-Output Versions; (9)8-Pin SOIC and 20-Pin TSSOP PowerPAD (PWP) Packages; (10)Thermal Shutdown Protection.
Diagrams

| Image | Part No | Mfg | Description | ![]() |
Pricing (USD) |
Quantity | ||||||||||||
|---|---|---|---|---|---|---|---|---|---|---|---|---|---|---|---|---|---|---|
![]() |
![]() TPS77601PWPRG4 |
![]() Texas Instruments |
![]() Low Dropout (LDO) Regulators Fast-Tran-Res 500-mA |
![]() Data Sheet |
![]()
|
|
||||||||||||
![]() |
![]() TPS77601PWPR |
![]() Texas Instruments |
![]() Low Dropout (LDO) Regulators Fast-Tran-Res 500-mA |
![]() Data Sheet |
![]()
|
|
||||||||||||
![]() |
![]() TPS77601PWPG4 |
![]() Texas Instruments |
![]() Low Dropout (LDO) Regulators Fast-Tran-Res 500-mA |
![]() Data Sheet |
![]()
|
|
||||||||||||
![]() |
![]() TPS77601PWP |
![]() Texas Instruments |
![]() Low Dropout (LDO) Regulators Fast-Tran-Res 500-mA |
![]() Data Sheet |
![]()
|
|
||||||||||||
(China (Mainland))









