Product Summary
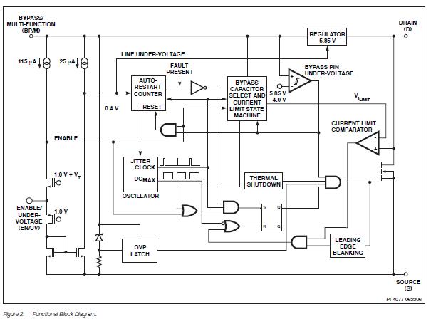
The TNY277PN is an Energy-Efficient, Off-Line Switcher With Enhanced Flexibility and Extended Power Range. The device incorporates a 700 V power MOSFET, oscillator, high voltage switched current source, current limit (user selectable) and thermal shutdown circuitry. The TNY277PN uses an ON/OFF control scheme and offers a design fl exible solution with a low system cost and extended power capability. The applications of the TNY277PN include Chargers/adapters for cell/cordless phones, PDAs, digital cameras, MP3/portable audio, shavers, etc, PC Standby and other auxiliary supplies, DVD/PVR and other low power set top decoders and Supplies for appliances, industrial systems, metering, etc.
Parametrics
TNY277PN absolute maximum ratings: (1)DRAIN Voltage: -0.3 V to 700 V; (2)DRAIN Peak Current: 880 (1650) mA; (3)EN/UV Voltage: -0.3 V to 9 V; (4)EN/UV Current: 100 mA; (5)BP/M Voltage: -0.3 V to 9 V; (6)Storage Temperature: -65 to 150℃; (7)Operating Junction Temperature: -40 to 150℃; (8)Lead Temperature: 260℃.
Features
TNY277PN features: (1)Simple ON/OFF control, no loop compensation needed; (2)Selectable current limit through BP/M capacitor value; (3)Higher current limit extends peak power or, in open frame applications, maximum continuous power; (4)Lower current limit improves effi ciency in enclosed adapters/chargers; (5)Allows optimum TinySwitch-III choice by swapping; (6)devices with no other circuit redesign; (7)Tight I2f parameter tolerance reduces system cost; (8)Maximizes MOSFET and magnetics power delivery; (9)Minimizes max overload power, reducing cost of transformer, primary clamp & secondary components; (10)ON-time extension – extends low line regulation range/hold-up time to reduce input bulk capacitance; (11)Self-biased: no bias winding or bias components; (12)Frequency jittering reduces EMI fi lter costs; (13)Pin-out simplifi es heatsinking to the PCB; (14)SOURCE pins are electrically quiet for low EMI.
Diagrams

| Image | Part No | Mfg | Description | ![]() |
Pricing (USD) |
Quantity | ||||||||||||
|---|---|---|---|---|---|---|---|---|---|---|---|---|---|---|---|---|---|---|
![]() |
![]() TNY277PN |
![]() Power Integrations |
![]() AC/DC Switching Converters 18.5W 85-265 VAC 23.5W/230 VAC |
![]() Data Sheet |
![]()
|
|
||||||||||||
| Image | Part No | Mfg | Description | ![]() |
Pricing (USD) |
Quantity | ||||||||||||
![]() |
![]() TNY253 |
![]() Other |
![]() |
![]() Data Sheet |
![]() Negotiable |
|
||||||||||||
![]() |
![]() TNY253G |
![]() Power Integrations |
![]() AC/DC Switching Converters 2W 85-265 VAC 4W 100/115/230 VAC |
![]() Data Sheet |
![]() Negotiable |
|
||||||||||||
![]() |
![]() TNY253GN |
![]() Power Integrations |
![]() AC/DC Switching Converters 2W 85-265 VAC 4W 100/115/230 VAC |
![]() Data Sheet |
![]()
|
|
||||||||||||
![]() |
![]() TNY253GN-TL |
![]() Power Integrations |
![]() AC/DC Switching Converters 2W 85-265 VAC 4W 100/115/230 VAC |
![]() Data Sheet |
![]()
|
|
||||||||||||
![]() |
![]() TNY253G-TL |
![]() Power Integrations |
![]() AC/DC Switching Converters 2W 85-265 VAC 4W 100/115/230 VAC |
![]() Data Sheet |
![]() Negotiable |
|
||||||||||||
![]() |
![]() TNY253P |
![]() Power Integrations |
![]() AC/DC Switching Converters 2W 85-265 VAC 4W 100/115/230 VAC |
![]() Data Sheet |
![]() Negotiable |
|
||||||||||||
(China (Mainland))










