Product Summary
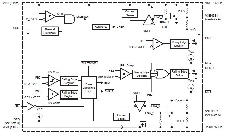
The TPS70402PWP is a dual-output low-dropout voltage regulator. The TPS70402PWPR is designed to provide a complete power management solution for TI DSP, processor power, ASIC, FPGA, and digital applications where dual output voltage regulators are required. Easy programmability of the sequencing function makes this family ideal for any TI DSP applications with power sequencing requirement. Differentiated features, such as accuracy, fast transient response, SVS supervisory circuit (power on reset), manual reset inputs, and enable function, provide a complete system solution. The TPS70402PWPR voltage regulator offers very low dropout voltage and dual outputs with power up sequence control, which is designed primarily for DSP applications. The TPS70402PWPR has low noise output performance without using any added filter bypass capacitors and is designed to have a fast transient response and be stable with 47 μF low ESR capacitors.
Parametrics
TPS70402PWP absolute maximum ratings: (1)Input voltage range: VIN1: -0.3 V to 7 V; VIN2: -0.3 V to 7 V; (2)Voltage range at EN: -0.3 V to 7 V; (3)Output voltage range (VOUT1, VSENSE1): 5.5 V; (4)Output voltage range (VOUT2, VSENSE2): 5.5 V; (5)Maximum RESET, PG1 voltage: 7 V; (6)Maximum MR1, MR2, and SEQ voltage: VIN1; (7)Peak output current: Internally limited; (8)Continuous total power dissipation: See Dissipation Rating Table; (9)Operating virtual junction temperature range, TJ: -40℃ to 150℃; (10)Storage temperature range, Tstg: -65℃ to 150℃; (11)ESD rating, HBM: 2 kV.
Features
TPS70402PWP features: (1)Dual Output Voltages for Split-Supply Applications; (2)Selectable Power Up Sequencing for DSP Applications (See TPS704xx for Independent Enabling of Each Output); (3)Output Current Range of 1 A on Regulator 1 and 2 A on Regulator 2; (4)Fast Transient Response; (5)Voltage Options Are 3.3-V/2.5-V, 3.3-V/1.8-V, 3.3-V/1.5-V, 3.3-V/1.2-V, and Dual Adjustable Outputs; (6)Open Drain Power-On Reset With 120-ms Delay; (7)Open Drain Power Good for Regulator 1; (8)Ultralow 185 μA (typ) Quiescent Current; (9)2 μA Input Current During Standby; (10)Low Noise: 78 μVRMS Without Bypass Capacitor; (11)Quick Output Capacitor Discharge Feature; (12)Two Manual Reset Inputs; (13)2% Accuracy Over Load and Temperature; (14)Undervoltage Lockout (UVLO) Feature; (15)24-Pin PowerPAD. TSSOP Package; (16)Thermal Shutdown Protection.
Diagrams

| Image | Part No | Mfg | Description | ![]() |
Pricing (USD) |
Quantity | ||||||||||||
|---|---|---|---|---|---|---|---|---|---|---|---|---|---|---|---|---|---|---|
![]() |
![]() TPS70402PWPRG4 |
![]() Texas Instruments |
![]() Low Dropout (LDO) Regulators Dual-Output 1A/2A |
![]() Data Sheet |
![]()
|
|
||||||||||||
![]() |
![]() TPS70402PWPR |
![]() Texas Instruments |
![]() Low Dropout (LDO) Regulators Dual-Output 1A/2A |
![]() Data Sheet |
![]()
|
|
||||||||||||
![]() |
![]() TPS70402PWPG4 |
![]() Texas Instruments |
![]() Low Dropout (LDO) Regulators Dual-Output 1A/2A |
![]() Data Sheet |
![]()
|
|
||||||||||||
![]() |
![]() TPS70402PWP |
![]() Texas Instruments |
![]() Low Dropout (LDO) Regulators Dual-Output 1A/2A |
![]() Data Sheet |
![]()
|
|
||||||||||||
(China (Mainland))









