Product Summary
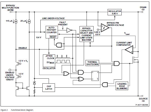
The TNY280PN is an Energy-Efficient, Off-Line Switcher With Enhanced Flexibility and Extended Power Range. The TNY280PN incorporates a 700 V power MOSFET, oscillator, high voltage switched current source, current limit (user selectable) and thermal shutdown circuitry. The TNY280PN uses an ON/OFF control scheme and offers a design flexible solution with a low system cost and extended power capability. The applications of the TNY280PN include Chargers/adapters for cell/cordless phones, PDAs, digital cameras, MP3/portable audio, shavers, etc., PC Standby and other auxiliary supplies, DVD/PVR and other low power set top decoders and Supplies for appliances, industrial systems, metering, etc.
Parametrics
TNY280PN absolute maximum ratings: (1)DRAIN Voltage: -0.3 V to 700 V; (2)DRAIN Peak Current: 1360 (2550) mA; (3)EN/UV Voltage: -0.3 V to 9 V; (4)EN/UV Current: 100 mA; (5)BP/M Voltage: -0.3 V to 9 V; (6)Storage Temperature: -65 to 150℃; (7)Operating Junction Temperature: -40 to 150℃; (8)Lead Temperature: 260℃.
Features
TNY280PN features: (1)Accurate hysteretic thermal shutdown protection with automatic recovery eliminates need for manual reset; (2)Improved auto-restart delivers <3% of maximum power in short circuit and open loop fault conditions; (3)Output overvoltage shutdown with optional Zener Line undervoltage detect threshold set using a single optional resistor; (4)Very low component count enhances reliability and enables single-sided printed circuit board layout; (5)High bandwidth provides fast turn on with no overshoot and excellent transient load response; (6)Extended creepage between DRAIN and all other pins improves field reliability.
Diagrams

| Image | Part No | Mfg | Description | ![]() |
Pricing (USD) |
Quantity | ||||||||||||
|---|---|---|---|---|---|---|---|---|---|---|---|---|---|---|---|---|---|---|
![]() |
![]() TNY280PN |
![]() Power Integrations |
![]() AC/DC Switching Converters 28.5W 85-265 VAC 36.5W/230 VAC |
![]() Data Sheet |
![]()
|
|
||||||||||||
| Image | Part No | Mfg | Description | ![]() |
Pricing (USD) |
Quantity | ||||||||||||
![]() |
![]() TNY253 |
![]() Other |
![]() |
![]() Data Sheet |
![]() Negotiable |
|
||||||||||||
![]() |
![]() TNY253G |
![]() Power Integrations |
![]() AC/DC Switching Converters 2W 85-265 VAC 4W 100/115/230 VAC |
![]() Data Sheet |
![]() Negotiable |
|
||||||||||||
![]() |
![]() TNY253GN |
![]() Power Integrations |
![]() AC/DC Switching Converters 2W 85-265 VAC 4W 100/115/230 VAC |
![]() Data Sheet |
![]()
|
|
||||||||||||
![]() |
![]() TNY253GN-TL |
![]() Power Integrations |
![]() AC/DC Switching Converters 2W 85-265 VAC 4W 100/115/230 VAC |
![]() Data Sheet |
![]()
|
|
||||||||||||
![]() |
![]() TNY253G-TL |
![]() Power Integrations |
![]() AC/DC Switching Converters 2W 85-265 VAC 4W 100/115/230 VAC |
![]() Data Sheet |
![]() Negotiable |
|
||||||||||||
![]() |
![]() TNY253P |
![]() Power Integrations |
![]() AC/DC Switching Converters 2W 85-265 VAC 4W 100/115/230 VAC |
![]() Data Sheet |
![]() Negotiable |
|
||||||||||||
(China (Mainland))










