Product Summary
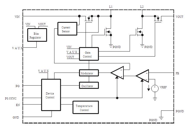
The TPS63061DSCR is a high input voltage buck-boost converter. The TPS63061DSCR provide a power supply solution for products powered by either three-cell up to six-cell alkaline, NiCd or NiMH battery, or a one-cell or dual-cell Li-Ion or Li-polymer battery. Output currents can go as high as 2A while using a dual-cell Li-Ion or Li-Polymer Battery, and discharge it down to 5V or lower. The buck-boost converter is based on a fixed frequency, pulse-width-modulation (PWM) controller using synchronous rectification to obtain maximum efficiency. The applications of the TPS63061DSCR include Dual LI-Ion Application, DSC’s and Camcorders, Notebook Computer, Industrial Metering Equipment, Ultra Mobile PC’s and Mobile Internet Devices, Personal Medical Products, High Power LED’s.
Parametrics
TPS63061DSCR absolute maximum ratings: (1)Voltage range VIN, VOUT, PS/SYNC, EN, FB: -0.3 to 17 V; L1, L2: -0.3 to VIN+0.3 V; FB, VAUX -0.3 to 7.5 V; (2)Operating virtual junction temperature range, TJ: -40 to 150℃; (3)Storage temperature range, Tstg: -65 to 150℃; (4)ESD rating(2), Human Body Model - (HBM): 3 kV; Machine Model - (MM): 200 V; Charge Device Model - (CDM): 1.5 kV.
Features
TPS63061DSCR features: (1)Up to 93% Efficiency; (2)2A/1A Output Current at 5V in Buck Mode; (3)1.3A Output Current at 5V in Boost Mode; (4)Automatic Transition Between Step Down and boost mode; (5)Typical Device Quiescent Current less than 30μA; (6)Input Voltage Range: 2.5V to 12V; (7)Fixed and Adjustable Output Voltage Options from 2.5V to 8V; (8)Power Save Mode for Improved Efficiency at Low Output Power; (9)Forced Fixed Frequency Operation at 2.4MHz and Synchronization Possible; (10)Power Good Output; (11)Buck-Boost Overlap Control; (12)Load Disconnect During Shutdown; (13)Overtemperature Protection; (14)Overvoltage Protection; (15)Available in a 3-mm× 3-mm, SON-10 Package.
Diagrams

| Image | Part No | Mfg | Description | ![]() |
Pricing (USD) |
Quantity | ||||||||||||
|---|---|---|---|---|---|---|---|---|---|---|---|---|---|---|---|---|---|---|
![]() |
![]() TPS63061DSCR |
![]() Texas Instruments |
![]() DC/DC Switching Regulators 2.5-12Vin,2.25A Sw Crnt Limit |
![]() Data Sheet |
![]()
|
|
||||||||||||
| Image | Part No | Mfg | Description | ![]() |
Pricing (USD) |
Quantity | ||||||||||||
![]() |
![]() TPS60100 |
![]() Other |
![]() |
![]() Data Sheet |
![]() Negotiable |
|
||||||||||||
![]() |
![]() TPS60100EVM-131 |
![]() Texas Instruments |
![]() Power Management IC Development Tools 2 batt cells |
![]() Data Sheet |
![]()
|
|
||||||||||||
![]() |
![]() TPS60100PWP |
![]() Texas Instruments |
![]() Charge Pumps Reg 3.3V Lo-Ns Chrg Pump DC-DC Cnvtr |
![]() Data Sheet |
![]()
|
|
||||||||||||
![]() |
![]() TPS60100PWPG4 |
![]() Texas Instruments |
![]() Charge Pumps Reg 3.3V Lo-Ns Chrg Pump DC-DC Cnvtr |
![]() Data Sheet |
![]()
|
|
||||||||||||
![]() |
![]() TPS60100PWPR |
![]() Texas Instruments |
![]() Charge Pumps Reg 3.3V Lo-Ns Chrg Pump DC-DC Cnvtr |
![]() Data Sheet |
![]()
|
|
||||||||||||
![]() |
![]() TPS60100PWPRG4 |
![]() Texas Instruments |
![]() Charge Pumps Reg 3.3V Lo-Ns Chrg Pump DC-DC Cnvtr |
![]() Data Sheet |
![]()
|
|
||||||||||||
(China (Mainland))










