Product Summary
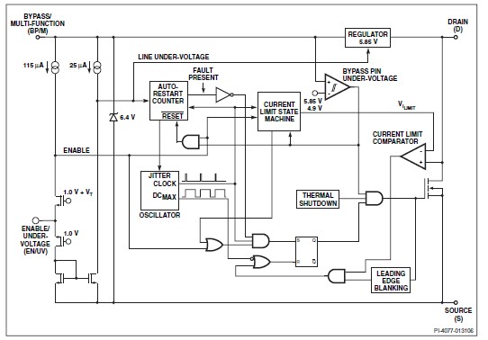
The TNY279PN is an energy efficient, off-line switcher with enhanced flexibility and extended power range. It incorporates a 700 V power MOSFET, oscillator, high voltage switched current source, current limit (user selectable) and thermal shutdown circuitry. The applications of the TNY279PN include: (1)Chargers/adapters for cell/cordless phones, PDAs, digital cameras, MP3/portable audio, shavers, etc; (2)PC Standby and other auxiliary supplies; (3)DVD/PVR and other low power set top decoders; (4)Supplies for appliances, industrial systems, metering, etc.
Parametrics
TNY279PN absolute maximum ratings: (1)DRAIN Voltage: -0.3 V to 700 V; (2)DRAIN Peak Current: 1200 (2250) mA; (3)EN/UV Voltage: -0.3 V to 9 V; (4)EN/UV Current: 100 mA; (5)BP/M Voltage: -0.3 V to 9 V; (6)Storage Temperature: -65 ℃ to 150 ℃; (7)Operating Junction Temperature: -40 ℃ to 150 ℃; (8)Lead Temperature: 260 ℃.
Features
TNY279PN features: (1)Accurate hysteretic thermal shutdown protection with automatic recovery eliminates need for manual reset; (2)Improved auto-restart delivers <3% of maximum power in short circuit and open loop fault conditions; (3)Output overvoltage shutdown with optional Zener; (4)Line under-voltage detect threshold set using a single optional resistor; (5)Very low component count enhances reliability and enables single-sided printed circuit board layout; (6)High bandwidth provides fast turn on with no overshoot and excellent transient load response.
Diagrams

![]() |
![]() TNY253 |
![]() Other |
![]() |
![]() Data Sheet |
![]() Negotiable |
|
||||||||||||
![]() |
![]() TNY253G |
![]() Power Integrations |
![]() AC/DC Switching Converters 2W 85-265 VAC 4W 100/115/230 VAC |
![]() Data Sheet |
![]() Negotiable |
|
||||||||||||
![]() |
![]() TNY253GN |
![]() Power Integrations |
![]() AC/DC Switching Converters 2W 85-265 VAC 4W 100/115/230 VAC |
![]() Data Sheet |
![]()
|
|
||||||||||||
![]() |
![]() TNY253GN-TL |
![]() Power Integrations |
![]() AC/DC Switching Converters 2W 85-265 VAC 4W 100/115/230 VAC |
![]() Data Sheet |
![]()
|
|
||||||||||||
![]() |
![]() TNY253G-TL |
![]() Power Integrations |
![]() AC/DC Switching Converters 2W 85-265 VAC 4W 100/115/230 VAC |
![]() Data Sheet |
![]() Negotiable |
|
||||||||||||
![]() |
![]() TNY253P |
![]() Power Integrations |
![]() AC/DC Switching Converters 2W 85-265 VAC 4W 100/115/230 VAC |
![]() Data Sheet |
![]() Negotiable |
|
||||||||||||
(China (Mainland))









