Product Summary
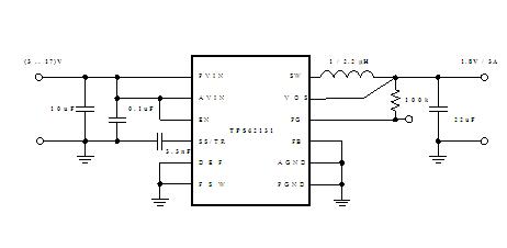
The TPS62130RGTR is an easy to use synchronous step down DC-DC converter optimized for applications with high power density. A high switching frequency of typically 2.5MHz allows the use of small inductors and provides fast transient response as well as high output voltage accuracy by utilization of the DCS-Control to pology. The applications of the TPS62130RGTR include Standard 12V Rail Supplies, POL Supply from Single or Multiple Li-Ion Battery, Solid-State Disk Drives, Embedded Systems, LDO replacement, Mobile PC’s, Tablet, Modems, Cameras.
Parametrics
TPS62130RGTR absolute maximum ratings: (1)Pin voltage range(2), AVIN, PVIN: -0.3 to 20V; EN, SS/TR: -0.3 to VIN+0.3V; SW: -0.3 to VIN+0.3V; DEF, FSW, FB, PG, VOS: -0.3 to 7V; (2)Power Good sink current PG: 10mA; (3)Temperature range, Operating junction temperature range, TJ: -40 to 125℃; Storage temperature range, Tstg: -65 to 150℃; (4)ESD rating(3), HBM Human body mode: l2kV; CDM Charge device model: 0.5kV.
Features
TPS62130RGTR features: (1)DCS-ControlTM Topology; (2)Input Voltage Range: 3 to 17V; (3)Up to 3A Output Current; (4)Adjustable Output Voltage from 0.9 to 6V; (5)Pin-Selectable Output Voltage (nominal, + 5%); (6)Programmable Soft Start and Tracking; (7)Seamless Power Save Mode Transition; (8)Quiescent Current of 17μA (typ.); (9)Selectable Operating Frequency; (10)Power Good Output; (11)100% Duty Cycle Mode; (12)Short Circuit Protection; (13)Over Temperature Protection; (14)Available in a 3×3 mm, QFN-16 Package.
Diagrams

| Image | Part No | Mfg | Description | ![]() |
Pricing (USD) |
Quantity | ||||||||||||
|---|---|---|---|---|---|---|---|---|---|---|---|---|---|---|---|---|---|---|
![]() |
![]() TPS62130RGTR |
![]() Texas Instruments |
![]() DC/DC Switching Regulators 3-17V 3A SD Cnvrtr |
![]() Data Sheet |
![]()
|
|
||||||||||||
| Image | Part No | Mfg | Description | ![]() |
Pricing (USD) |
Quantity | ||||||||||||
![]() |
![]() TPS60100 |
![]() Other |
![]() |
![]() Data Sheet |
![]() Negotiable |
|
||||||||||||
![]() |
![]() TPS60100EVM-131 |
![]() Texas Instruments |
![]() Power Management IC Development Tools 2 batt cells |
![]() Data Sheet |
![]()
|
|
||||||||||||
![]() |
![]() TPS60100PWP |
![]() Texas Instruments |
![]() Charge Pumps Reg 3.3V Lo-Ns Chrg Pump DC-DC Cnvtr |
![]() Data Sheet |
![]()
|
|
||||||||||||
![]() |
![]() TPS60100PWPG4 |
![]() Texas Instruments |
![]() Charge Pumps Reg 3.3V Lo-Ns Chrg Pump DC-DC Cnvtr |
![]() Data Sheet |
![]()
|
|
||||||||||||
![]() |
![]() TPS60100PWPR |
![]() Texas Instruments |
![]() Charge Pumps Reg 3.3V Lo-Ns Chrg Pump DC-DC Cnvtr |
![]() Data Sheet |
![]()
|
|
||||||||||||
![]() |
![]() TPS60100PWPRG4 |
![]() Texas Instruments |
![]() Charge Pumps Reg 3.3V Lo-Ns Chrg Pump DC-DC Cnvtr |
![]() Data Sheet |
![]()
|
|
||||||||||||
(China (Mainland))









