Product Summary
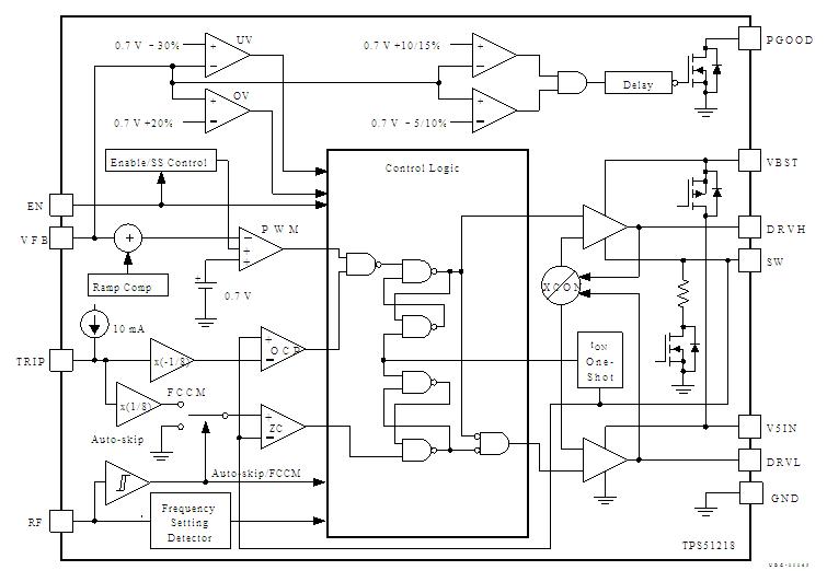
The TPS51218DSCT is a small-sized single buck controller with adaptive on-time D-CAP mode. The device is suitable for low output voltage, high current, PC system power rail and similar point-of-load (POL) power supply in digital consumer products. A smallpackage with minimal pin-count saves space on the PCB, while a dedicated EN pin and pre-set frequency selections minimize design effort required for new designs. The applications of the TPS51218DSCT include Notebook Computers, I/O Supplies, System Power Supplies.
Parametrics
TPS51218DSCT absolute maximum ratings: (1)Input voltage range, VBST: -0.3 to 37V; VBST: -0.3 to 7V; (2)VSW: -5 to 30V; V5IN, EN, TRIP, VFB, RF: -0.3 to 7V; (3)Output voltage range, DRVH–5 to 37DRVH: -0.3 to 7V; VDRVL: -0.5 to 7V; PGOOD: -0.3 to 7V; (4)TJ, Junction temperature range: 150℃; (5)TSTG, Storage temperature range: -55 to 150℃.
Features
TPS51218DSCT features: (1)Wide Input Voltage Range: 3 V to 28 V; (2)Output Voltage Range: 0.7 V to 2.6 V; (3)Wide Output Load Range: 0 to 20A+; (4)Built-in 0.5% 0.7 V Reference; (5)D-CAP Mode with 100-ns Load Step Response; (6)Adaptive On Time Control Architecture With 4 Selectable Frequency Setting; (7)4700 ppm/℃ RDS(on) Current Sensing; (8)Internal 1-ms Voltage Servo Softstart; (9)Pre-Charged Start-up Capability; (10)Built in Output Discharge; (11)Power Good Output; (12)Integrated Boost Switch; (13)Built-in OVP/UVP/OCP; (14)Thermal Shutdown (Non-latch); (15)SON-10 (DSC) Package.
Diagrams

| Image | Part No | Mfg | Description | ![]() |
Pricing (USD) |
Quantity | ||||||||||||
|---|---|---|---|---|---|---|---|---|---|---|---|---|---|---|---|---|---|---|
![]() |
![]() TPS51218DSCT |
![]() Texas Instruments |
![]() DC/DC Switching Controllers 3-28V In,20A Synch Step Down Cntrlr |
![]() Data Sheet |
![]()
|
|
||||||||||||
| Image | Part No | Mfg | Description | ![]() |
Pricing (USD) |
Quantity | ||||||||||||
![]() |
![]() TPS5100 |
![]() Other |
![]() |
![]() Data Sheet |
![]() Negotiable |
|
||||||||||||
![]() |
![]() TPS5100IPW |
![]() Texas Instruments |
![]() DC/DC Switching Controllers Lo Inpt Vltg Triple Ch Cntrllr |
![]() Data Sheet |
![]()
|
|
||||||||||||
![]() |
![]() TPS5100IPWR |
![]() Texas Instruments |
![]() DC/DC Switching Controllers Lo Input Vltg Triple Ch Cntrlr |
![]() Data Sheet |
![]()
|
|
||||||||||||
![]() |
![]() TPS5100IPWRG4 |
![]() Texas Instruments |
![]() DC/DC Switching Controllers Lo Input Vltg Triple Ch Cntrlr |
![]() Data Sheet |
![]()
|
|
||||||||||||
![]() |
![]() TPS5102 |
![]() Other |
![]() |
![]() Data Sheet |
![]() Negotiable |
|
||||||||||||
![]() |
![]() TPS51020 |
![]() Other |
![]() |
![]() Data Sheet |
![]() Negotiable |
|
||||||||||||
(China (Mainland))










