Product Summary
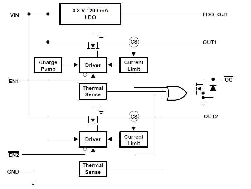
The TPS2145IPWP is a LDO and dual switch. The TPS2145IPWP incorporates two power distribution switches and an LDO in one small package, providing a USB bus-powered hub power management solution that saves up to 60% in board space over typical implementations. The TPS2145IPWP meets USB 2.0 bus-powered hub requirements. An integrated LDO regulates the 5-V bus power down to 3.3 V for the USB controller. The two MOSFET switches provide power to the downstream ports. The applications of the TPS2145IPWP include USB Bus-Powered Hubs, Keyboards, Monitors, Hub Boxes.
Parametrics
TPS2145IPWP absolute maximum ratings: (1)Input voltage range: VI(VIN),VI(ENx): -0.3 V to 6 V; (2)Output voltage range: VO(OUTx), VO(LDO_OUT), VO(OC): -0.3 V to 6 V; (3)Maximum output current, IO(OC): ±10 mA; (4)Continuous output current, IO(OUT), IO(LDO_OUT): Internally limited; (5)Continuous total power dissipation: See Dissipation Rating Table; (6)Operating virtual-junction temperature range, TJ: -40℃ to 110℃; (7)Storage temperature range, Tstg: -65℃ to 150℃; (8)Lead temperature soldering 1,6 mm (1/16 inch) from case for 10 seconds: 260℃; (9)Electrostatic discharge (ESD) protection: Human body model: 2 kV; Charged device model (CDM): 1 kV.
Features
TPS2145IPWP features: (1)Complete Power Management Solution for USB Bus-Powered Hubs; (2)3.3-V 200 mA Low-Dropout Voltage Regulator; (3)Two 5-V 340-mΩ (Typ) High-Side MOSFETs; (4)Independent Thermal- and Short-Circuit Protection for LDO and Each Switch; (5)Overcurrent Indicator With Transient Filter; (6)2.9-V to 5.5-V Operating Range; (7)CMOS- and TTL-Compatible Enable Inputs; (8)75-μA (Typ) Supply Current; (9)Available in 8-Pin MSOP (PowerPAD); (10)-40℃ to 85℃ Ambient Temperature Range.
Diagrams

| Image | Part No | Mfg | Description | ![]() |
Pricing (USD) |
Quantity | ||||||||||||
|---|---|---|---|---|---|---|---|---|---|---|---|---|---|---|---|---|---|---|
![]() |
![]() TPS2145IPWP |
![]() Texas Instruments |
![]() Power Switch ICs - USB Adj LDO + Dual Swtch |
![]() Data Sheet |
![]()
|
|
||||||||||||
![]() |
![]() TPS2145IPWPG4 |
![]() Texas Instruments |
![]() Power Switch ICs - USB Adj LDO + Dual Swtch |
![]() Data Sheet |
![]()
|
|
||||||||||||
![]() |
![]() TPS2145IPWPRG4 |
![]() Texas Instruments |
![]() Power Switch ICs - USB Adj LDO + Dual Sw |
![]() Data Sheet |
![]()
|
|
||||||||||||
![]() |
![]() TPS2145IPWPR |
![]() Texas Instruments |
![]() Power Switch ICs - USB Adj LDO + Dual Sw |
![]() Data Sheet |
![]()
|
|
||||||||||||
(China (Mainland))









