Product Summary
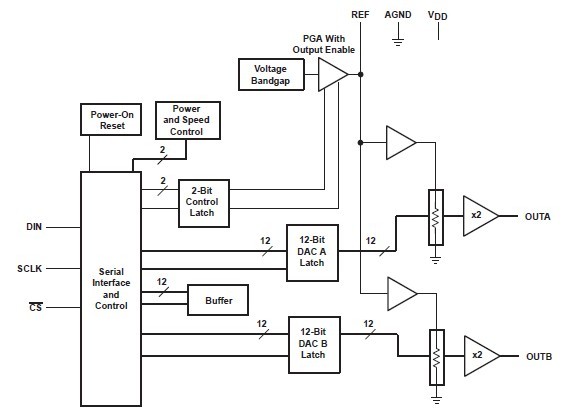
The TLV5638ID is a dual 12-bit voltage output DAC with a flexible 3-wire serial interface. The serial interface allows glueless interface to TMS320 and SPIE, QSPIE, and MicrowireE serial ports. The TLV5638ID is programmed with a 16-bit serial string containing 4 control and 12 data bits. The resistor string output voltage is buffered by a x2 gain rail-to-rail output buffer. The buffer features a Class AB output stage to improve stability and reduce settling time. The programmable settling time of the DAC allows the designer to optimize speed vs power dissipation. With its on-chip programmable precision voltage reference, the TLV5638ID simplifies overall system design. Because of the device ability to source up to 1 mA, the reference can also be used as a system reference. Implemented with a CMOS process, the device is designed for single supply operation from 2.7 V to 5.5 V. The TLV5638ID is available in an 8-pin SOIC package to reduce board space in standard commercial, industrial, and automotive temperature ranges. The TLV5638ID is also available in JG and FK packages in the military temperature range.
Parametrics
TLV5638ID absolute maximum ratings: (1)Supply voltage (VDD to AGND): 7 V; (2)Reference input voltage range: -0.3 V to VDD + 0.3 V; (3)Digital input voltage range: -0.3 V to VDD + 0.3 V; (4)Operating free-air temperature range, TA: TLV5638C: 0℃ to 70℃; TLV5638I: -40℃ to 85℃; TLV5638Q: -40℃ to 125℃; TLV5638M: -55℃ to 125℃; (5)Storage temperature range, Tstg: -65℃ to 150℃; (6)Lead temperature 1,6 mm (1/16 inch) from case for 10 seconds: 260℃.
Features
TLV5638ID features: (1)Dual 12-Bit Voltage Output DAC; (2)Programmable Internal Reference; (3)Programmable Settling Time: 1 ms in Fast Mode, 3.5 ms in Slow Mode; (4)Compatible With TMS320 and SPIE Serial Ports; (5)Differential Nonlinearity <0.5 LSB Typ; (6)Monotonic Over Temperature.
Diagrams

| Image | Part No | Mfg | Description | ![]() |
Pricing (USD) |
Quantity | ||||||||||||
|---|---|---|---|---|---|---|---|---|---|---|---|---|---|---|---|---|---|---|
![]() |
![]() TLV5638ID |
![]() Texas Instruments |
![]() DAC (D/A Converters) Dual 12bit Low Power |
![]() Data Sheet |
![]()
|
|
||||||||||||
![]() |
![]() TLV5638IDG4 |
![]() Texas Instruments |
![]() DAC (D/A Converters) 2.7-5.5-V Low Power Dual 12-Bit DAC |
![]() Data Sheet |
![]()
|
|
||||||||||||
![]() |
![]() TLV5638IDR |
![]() Texas Instruments |
![]() DAC (D/A Converters) 2.7-5.5-V Low Power Dual 12-Bit DAC |
![]() Data Sheet |
![]()
|
|
||||||||||||
![]() |
![]() TLV5638IDRG4 |
![]() Texas Instruments |
![]() DAC (D/A Converters) 2.7-5.5-V Low Power Dual 12-Bit DAC |
![]() Data Sheet |
![]()
|
|
||||||||||||
(China (Mainland))









