Product Summary
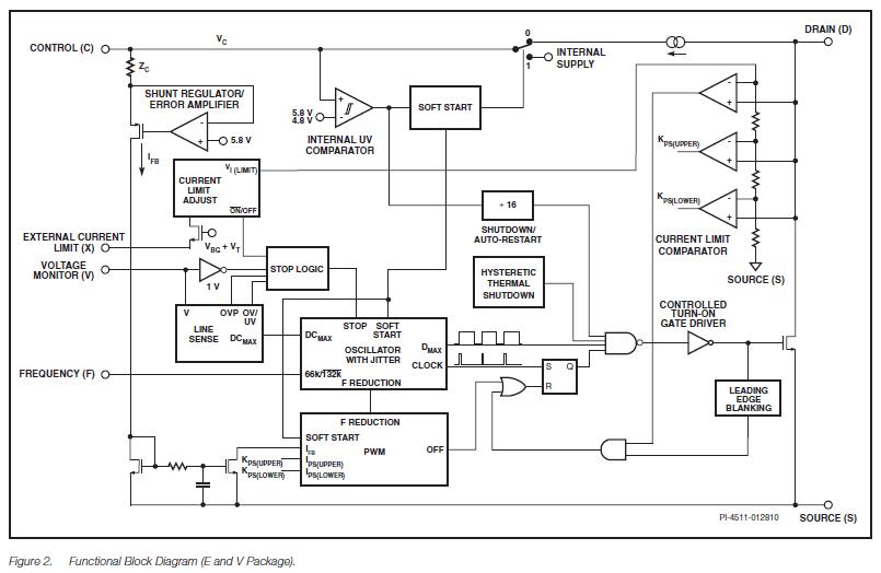
The TOP265EG is an integrated switched mode power supply chip that converts a current at the control input to a duty cycle at the open drain output of a high voltage power MOSFET. During normal operation the duty cycle of the power MOSFET decreases linearly with increasing CONTROL pin current. In addition to the three terminal TOPSwitch features, such as the high voltage start-up, the cycle-by-cycle current limiting, loop compensation circuitry, auto-restart and thermal shutdown, the TOP265EG incorporates many additional functions that reduce system cost, increase power supply performance and design flexibility. A patented high voltage CMOS technology of TOP265EG allows both the high-voltage power MOSFET and all the low voltage control circuitry to be cost effectively integrated onto a single monolithic chip.
Parametrics
TOP265EG absolute maximum ratings: (1)DRAIN Pin Peak Voltage: -0.3 V to 725 V; (2)DRAIN Pin Peak Current: 2.72 A; (3)CONTROL Pin Voltage: -0.3 V to 9 V; (4)CONTROL Pin Current: 100 mA; (5)VOLTAGE MONITOR Pin Voltage: -0.3 V to 9 V; (6)CURRENT LIMIT Pin Voltage: -0.3 V to 4.5 V; (7)FREQUENCY Pin Voltage: -0.3 V to 9 V; (8)Storage Temperature: -65 ℃ to 150 ℃; (9)Operating Junction Temperature: -40 ℃ to 150 ℃; (10)Lead Temperature: 260 ℃.
Features
TOP265EG features: (1)EcoSmart - Energy Efficient: Energy efficient over entire load range, No-load consumption below 100 mW at 265 VAC, Up to 750 mW standby output power for 1 W input at 230 VAC; (2)High Design Flexibility for Low System Cost: Multi-mode PWM control maximizes efficiency at all loads, 132 kHz operation reduces transformer and power supply size: 66 kHz option for highest efficiency requirements; (3)Extensive Protection Features: Auto-restart limits power delivery to <3% during overload faults, Output overvoltage protection (OVP).
Diagrams

| Image | Part No | Mfg | Description | ![]() |
Pricing (USD) |
Quantity | ||||||||||||
|---|---|---|---|---|---|---|---|---|---|---|---|---|---|---|---|---|---|---|
![]() |
![]() TOP265EG |
![]() Power Integrations |
![]() AC/DC Switching Converters Int Off-Line Swtr 57W/81W |
![]() Data Sheet |
![]()
|
|
||||||||||||
| Image | Part No | Mfg | Description | ![]() |
Pricing (USD) |
Quantity | ||||||||||||
![]() |
![]() TOP200-14 |
![]() Other |
![]() |
![]() Data Sheet |
![]() Negotiable |
|
||||||||||||
![]() |
![]() TOP200-4 |
![]() Other |
![]() |
![]() Data Sheet |
![]() Negotiable |
|
||||||||||||
![]() |
![]() TOP200YAI |
![]() Power Integrations |
![]() AC/DC Switching Converters 5-12W 85-265 VAC 10-25W100/115/230VAC |
![]() Data Sheet |
![]() Negotiable |
|
||||||||||||
![]() |
![]() TOP200YN |
![]() Power Integrations |
![]() AC/DC Switching Converters 5-12W 85-265 VAC 10-25W100/115/230VAC |
![]() Data Sheet |
![]() Negotiable |
|
||||||||||||
![]() |
![]() TOP201YAI |
![]() Power Integrations |
![]() AC/DC Switching Converters 0-22W 85-265 VAC 20-45W100/115/230VAC |
![]() Data Sheet |
![]() Negotiable |
|
||||||||||||
![]() |
![]() TOP201YN |
![]() Power Integrations |
![]() AC/DC Switching Converters 0-22W 85-265 VAC 20-45W100/115/230VAC |
![]() Data Sheet |
![]() Negotiable |
|
||||||||||||
(China (Mainland))










