Product Summary
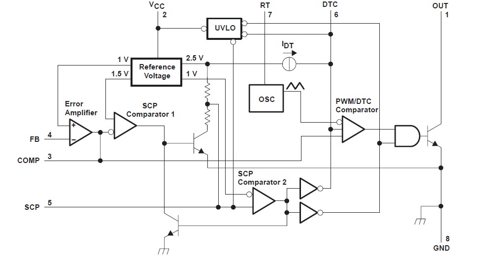
The TL5001AQDRG4Q1 is a pulse-width-modulation control circuit. Designed primarily for power-supply control, the TL5001ACDR contains an error amplifier, a regulator, an oscillator, a PWM comparator with a dead-time-control input, undervoltage lockout (UVLO), short-circuit protection (SCP), and an open-collector output transistor. The TL5001AQDRG4Q1 has a typical reference voltage tolerance of ±3% compared to ±5% for the TL5001AQDRG4Q1. The error-amplifier common-mode voltage ranges from 0 V to 1.5 V. The noninverting input of the error amplifier is connected to a 1-V reference. Dead-time control (DTC) can be set to provide 0% to 100% dead time by connecting an external resistor between DTC and GND. The oscillator frequency is set by terminating RT with an external resistor to GND. During low VCC conditions, the UVLO circuit turns the output off until VCC recovers to its normal operating range.
Parametrics
TL5001AQDRG4Q1 absolute maximum ratings: (1)Supply voltage, VCC (see Note 1): 41 V; (2)Amplifier input voltage, VI(FB): 20 V; (3)Output voltage, VO, OUT: 51 V; (4)Output current, IO, OUT: 21 mA; (5)Output peak current, IO(peak), OUT: 100 mA; (6)Operating ambient temperature range, TA: TL5001C, TL5001AC: –20℃ to 85℃; (7)Storage temperature range, Tstg: –65℃ to 150℃; (8)Lead temperature 1,6 mm (1/16 inch)from case for 10 seconds: 260℃.
Features
TL5001AQDRG4Q1 features: (1)Complete PWM Power Control; (2)3.6-V to 40-V Operation; (3)Internal Undervoltage-Lockout Circuit; (4)Internal Short-Circuit Protection; (5)Oscillator Frequency 20 kHz to 500 kHz; (6)Variable Dead Time Provides Control Over Total Range; (7)±3% Tolerance on Reference Voltage (TL5001A); (8)Available in Q-Temp Automotive HighRel Automotive Applications Configuration Control / Print Support Qualification to Automotive Standards.
Diagrams

| Image | Part No | Mfg | Description | ![]() |
Pricing (USD) |
Quantity | ||||||||||||
|---|---|---|---|---|---|---|---|---|---|---|---|---|---|---|---|---|---|---|
![]() |
![]() TL5001AQDRG4Q1 |
![]() Texas Instruments |
![]() Soft Switching PWM Controllers Auto Ctlg Puls Width Mod Contrl Circuit |
![]() Data Sheet |
![]()
|
|
||||||||||||
| Image | Part No | Mfg | Description | ![]() |
Pricing (USD) |
Quantity | ||||||||||||
![]() |
![]() TL500 |
![]() B&K Precision |
![]() Test Accessories - Other HP BENCH DMM ACCESSORY KIT |
![]() Data Sheet |
![]() Negotiable |
|
||||||||||||
![]() |
![]() TL5000 |
![]() Other |
![]() |
![]() Data Sheet |
![]() Negotiable |
|
||||||||||||
![]() |
![]() TL5000VCJ |
![]() Other |
![]() |
![]() Data Sheet |
![]() Negotiable |
|
||||||||||||
![]() |
![]() TL5000VLJ |
![]() Other |
![]() |
![]() Data Sheet |
![]() Negotiable |
|
||||||||||||
![]() |
![]() TL5001 |
![]() Altech |
![]() LED Lighting Fixtures TowerLight, 50mm Short Base, Plastic |
![]() Data Sheet |
![]()
|
|
||||||||||||
![]() |
![]() TL50012 |
![]() TDK-Lambda |
![]() Linear and Switching Power Supplies 480W 12V 40A |
![]() Data Sheet |
![]()
|
|
||||||||||||
(China (Mainland))










