Product Summary
The OPA124UA is an ultra-low bias current monolithic operational amplifier offered in an 8-pin PDIP and SO-8 package. Using advanced geometry dielectrically-isolated FET inputs, this monolithic amplifier OPA129P achieves a high performance level.
Parametrics
OPA124UA absolute maximum ratings: (1)Power Supply Voltage: ±18V; (2)Differential Input Voltage: V– to V+; (3)Input Voltage Range: V– to V+; (4)Storage Temperature Range: –40℃ to +125℃; (5)Operating Temperature Range: –40℃ to +125℃; (6)Lead Temperature (soldering, 10s; SOIC 3s): +300℃; (7)Output Short Circuit Duration: Continuous; (8)Junction Temperature (TJ): +150℃.
Features
OPA124UA features: (1)ultra-low bias current: 100fA max; (2)low offset: 2mV max; (3)low drift: 10μV/℃ max; (4)high open-loop gain: 94dB min; (5)low noise: 15nV/√Hz at 10kHz; (6)plastic DIP and SOIC package.
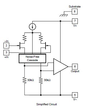
Diagrams

| Image | Part No | Mfg | Description | ![]() |
Pricing (USD) |
Quantity | ||||||||||||
|---|---|---|---|---|---|---|---|---|---|---|---|---|---|---|---|---|---|---|
![]() |
![]() OPA124UA |
![]() Texas Instruments |
![]() Operational Amplifiers - Op Amps Lo Noise Prec Difet Op Amp |
![]() Data Sheet |
![]()
|
|
||||||||||||
![]() |
![]() OPA124UA/2K5 |
![]() Texas Instruments |
![]() Operational Amplifiers - Op Amps Lo Noise Prec Difet Op Amp |
![]() Data Sheet |
![]()
|
|
||||||||||||
![]() |
![]() OPA124UA/2K5E4 |
![]() Texas Instruments |
![]() Operational Amplifiers - Op Amps Lo Noise Prec Difet Op Amp |
![]() Data Sheet |
![]()
|
|
||||||||||||
![]() |
![]() OPA124UAG4 |
![]() Texas Instruments |
![]() Operational Amplifiers - Op Amps Lo Noise Prec Difet Op Amp |
![]() Data Sheet |
![]()
|
|
||||||||||||
![]() |
![]() OPA124UAE4 |
![]() Texas Instruments |
![]() Operational Amplifiers - Op Amps Lo Noise Prec Difet Op Amp |
![]() Data Sheet |
![]()
|
|
||||||||||||
(China (Mainland))









