Product Summary
The ACS712ELCTR-05B-T is a Fully Integrated, Hall Effect-Based Linear Current Sensor with 2.1 kVRMS Voltage Isolation and a Low-Resistance Current Conductor. The device provides economical and precise solutions for AC or DC current sensing in industrial, commercial, and communications systems. The ACS712ELCTR-05B-T package allows for easy implementation by the customer. The typical applications of the ACS712ELCTR-05B-T include motor control, load detection and management, switch-mode power supplies, and overcurrent fault protection.
Parametrics
ACS712ELCTR-05B-T absolute maximum ratings: (1)Supply Voltage: 8V; (2)Reverse Supply Voltage:-0.1V; (3)Output Voltage: 8V; (4)Reverse Output Voltage: -0.1V; (5)Output Current Source: 3mA; (6)Output Current Sink: 10mA; (7)Overcurrent Transient Tolerance: 60A; (8)Nominal Operating Ambient Temperature: -40℃ to 85℃; (9)Maximum Junction Temperature: 165℃; (10)Storage Temperature: -65℃ to 170℃.
Features
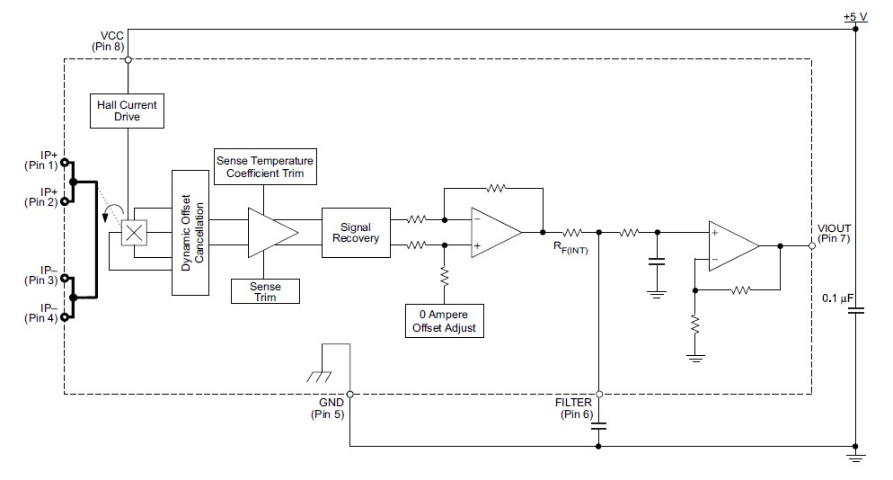
ACS712ELCTR-05B-T features: (1)Low-noise analog signal path; (2)Device bandwidth is set via the new FILTER pin; (3)5 μs output rise time in response to step input current; (4)80 kHz bandwidth; (5)Total output error 1.5% at TA = 25℃; (6)Small footprint, low-profile SOIC8 package; (7)1.2 mΩ internal conductor resistance; (8)2.1 kVRMS minimum isolation voltage from pins 1-4 to pins 5-8; (9)5.0 V, single supply operation; (10)66 to 185 mV/A output sensitivity; (11)Output voltage proportional to AC or DC currents; (12)Factory-trimmed for accuracy; (13)Extremely stable output offset voltage; (14)Nearly zero magnetic hysteresis; (15)Ratiometric output from supply voltage.
Diagrams

| Image | Part No | Mfg | Description | ![]() |
Pricing (USD) |
Quantity | ||||||||||||||||||
|---|---|---|---|---|---|---|---|---|---|---|---|---|---|---|---|---|---|---|---|---|---|---|---|---|
![]() |
![]() ACS712ELCTR-05B-T |
![]() |
![]() SENSOR CURRENT 5A 5V BI 8-SOIC |
![]() Data Sheet |
![]()
|
|
||||||||||||||||||
| Image | Part No | Mfg | Description | ![]() |
Pricing (USD) |
Quantity | ||||||||||||||||||
![]() |
![]() ACS704ELC-005 |
![]() |
![]() SENSOR CURRENT 5A 5V BI 8-SOIC |
![]() Data Sheet |
![]() Negotiable |
|
||||||||||||||||||
![]() |
![]() ACS704ELC-015 |
![]() |
![]() SENSOR CURRENT 15A 5V BI 8-SOIC |
![]() Data Sheet |
![]() Negotiable |
|
||||||||||||||||||
![]() |
![]() ACS706ELC-05C |
![]() |
![]() SENSOR CURRENT 5A 5V BI 8-SOIC |
![]() Data Sheet |
![]() Negotiable |
|
||||||||||||||||||
![]() |
![]() ACS709LLF-6BB-T |
![]() |
![]() IC CURRENT SENSOR 24-QSOP |
![]() Data Sheet |
![]()
|
|
||||||||||||||||||
![]() |
![]() ACS709LLFTR-20BB-T |
![]() |
![]() SENSOR CURR 37.5A 5V BI 24QSOP |
![]() Data Sheet |
![]()
|
|
||||||||||||||||||
![]() |
![]() ACS709LLFTR-35BB-T |
![]() |
![]() SENSOR CURRENT 75A 5V BI 24QSOP |
![]() Data Sheet |
![]()
|
|
||||||||||||||||||
(China (Mainland))










