Product Summary
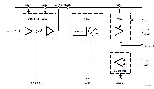
The TRF1216IRGPT is a 3.5-GHz, high dynamic range, low-noise down-converter. The TRF1216IRGPT is the first of two integrated circuits used in the receiver section of Texas Instruments’ 3.5-GHz radio chipset. The TRF1216IRGPT down-converts the 3.5-GHz input frequency to an intermediate frequency in the range of 400 MHz to 500 MHz. The device provides a differential output that passes through a SAW filter before connecting to a second down converter. For the best performance, Texas Instruments TRF1212 should be usedto perform both the second down conversion and also provide the local oscillator for the TRF1216IRGPT.
Parametrics
TRF1216IRGPT absolute maximum ratings: (1)VDD, DC supply voltage, VDD: 0 to 5.5V; (2)PINRF input power: 10dBm; (3)TJ, Junction temperature: 200℃; (4)PD, Power dissipation: 1100mW; (5)VDD, igital input voltage: -0.3 to 5.5V; (6)VA, Analog input voltage: -0.3 to 5V; (7)θJ, CThermal resistance junction-to-case(1): 9.1℃/W; (8)Tstg, Storage temperature: -40 to 105℃; (9)Top, Operating temperature: -40 to 85℃; (10)Lead temperature (40 Sec Max): 260℃.
Features
TRF1216IRGPT features: (1)Performs First Down-Conversion in 3.5-GHz Radios (3300–3800 MHz); (2)Integrated LNA/Mixer/IF Amp/LO Buffer; (3)Provision for External Image Reject/Band-Pass Filter; (4)Low Noise-Figure/High Linearity; (5)Digital 10-dB Attenuator for High-Level Signals; (6)Frequency Range: 3.3–3.8 GHz; (7)28 dB of Gain with 20 dB of Gain Control(10-dB Fixed); (8)2.5-dB Noise Figure, Typical; (9)LO Drive Level = 0 dBm, Typical.
Diagrams

| Image | Part No | Mfg | Description | ![]() |
Pricing (USD) |
Quantity | ||||||||||||
|---|---|---|---|---|---|---|---|---|---|---|---|---|---|---|---|---|---|---|
![]() |
![]() TRF1216IRGPT |
![]() Texas Instruments |
![]() Up-Down Converters RF Dwn-Converter |
![]() Data Sheet |
![]()
|
|
||||||||||||
![]() |
![]() TRF1216IRGPTG3 |
![]() Texas Instruments |
![]() Up-Down Converters RF Down-Converter |
![]() Data Sheet |
![]()
|
|
||||||||||||
(China (Mainland))








