Product Summary
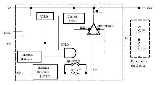
The TPS79601DCQR is a low-dropout (LDO) low-power linear voltage regulator features high power supply rejection ratio (PSRR), ultra low-noise, fast start-up, and excellent line and load transient responses in small outline, 3 x 3 SON, SOT223-6, and 5-pin DDPAK packages. Each device in the family is stable with a small 1-μF ceramic capacitor on the output. The applications of the TPS79601DCQR include RF: VCOs, Receivers, ADCs, Audio, Bluetooth, Wireless LAN, Cellular and Cordless Telephones, Handheld Organizers, PDAs.
Parametrics
TPS79601DCQR absolute maximum ratings: (1)VIN range: -0.3 V to 6 V; (2)VEN range: -0.3 V to VIN + 0.3 V; (3)VOUT range: 6 V; (4)Peak output current: Internally limited; (5)ESD rating, HBM: 2 kV; (6)ESD rating, CDM: 500 V; (7)Continuous total power dissipation: See Dissipation Ratings Table; (8)Junction temperature range, TJ: -40℃ to 150℃; (9)Storage temperature range, Tstg: -65℃ to 150℃.
Features
TPS79601DCQR features: (1)1-A Low-Dropout Regulator With Enable; (2)Available in 1.8-V, 2.5-V, 2.8-V, 3-V, 3.3-V, and Adjustable (1.2-V to 5.5-V); (3)High PSRR (53 dB at 10 kHz); (4)Ultralow-Noise (40 μVRMS, TPS79630); (5)Fast Start-Up Time (50 μs); (6)Stable With a 1-μF Ceramic Capacitor; (7)Excellent Load/Line Transient Response; (8)Very Low Dropout Voltage (250 mV at Full Load, TPS79630); (9)3 x 3 SON, 6-Pin SOT223-6, and 5-Pin DDPAK Packages.
Diagrams

| Image | Part No | Mfg | Description | ![]() |
Pricing (USD) |
Quantity | ||||||||||||
|---|---|---|---|---|---|---|---|---|---|---|---|---|---|---|---|---|---|---|
![]() |
![]() TPS79601DCQRG4 |
![]() Texas Instruments |
![]() Low Dropout (LDO) Regulators High PSRR Fast RF High-Enable 1A |
![]() Data Sheet |
![]() Negotiable |
|
||||||||||||
![]() |
![]() TPS79601DCQR |
![]() Texas Instruments |
![]() Low Dropout (LDO) Regulators High PSRR Fast RF High-Enable 1A |
![]() Data Sheet |
![]()
|
|
||||||||||||
(China (Mainland))









