Product Summary
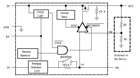
The TPS73030DBVT is a low-dropout (LDO) low-power linear voltage regulator features high power-supply rejection ratio (PSRR), ultralow-noise, fast start-up, and excellent line and load transient responses a small SOT23 package. Each device in the family is stable, with a small 2.2-μF ceramic capacitor on the output. The applications of the TPS73030DBVT include RF: VCOs, Receivers, ADCs, Audio, Cellular and Cordless Telephones, Bluetooth, Wireless LAN, Handheld Organizers, PDAs.
Parametrics
TPS73030DBVT absolute maximum ratings: (1)IN range: -0.3 V to 6 V; (2)VEN range: -0.3 V to VIN + 0.3 V; (3)VOUT range: -0.3 V to 6 V; (4)Peak output current: Internally limited; (5)ESD rating, HBM: 2 kV; (6)ESD rating, CDM: 500 V; (7)Continuous total power dissipation: See Dissipation Ratings Table; (8)Junction temperature range: -40℃ to 150℃; (9)Storage temperature range, Tstg: -65℃ to 150℃.
Features
TPS73030DBVT features: (1)200-mA RF Low-Dropout Regulator with enable; (2)Available in 1.8-V, 2.5-V, 3-V, 3.3-V, and Adjustable (1.22-V to 5.5-V); (3)High PSRR (68dB at 1 kHz); (4)Ultralow-Noise (23 μVRMS, TPS73018); (5)Fast Start-Up Time (50 μs); (6)Stable With a 2.2-μF Ceramic Capacitor; (7)Excellent Load/Line Transient Response; (8)Very Low Dropout Voltage (120 mV at Full load); (9)5- and 6-Pin SOT23 (DBV) Package.
Diagrams

| Image | Part No | Mfg | Description | ![]() |
Pricing (USD) |
Quantity | ||||||||||||
|---|---|---|---|---|---|---|---|---|---|---|---|---|---|---|---|---|---|---|
![]() |
![]() TPS73030DBVT |
![]() Texas Instruments |
![]() Low Dropout (LDO) Regulators Low-Noise High PSRR RF 200-mA |
![]() Data Sheet |
![]()
|
|
||||||||||||
![]() |
![]() TPS73030DBVTG4 |
![]() Texas Instruments |
![]() Low Dropout (LDO) Regulators Low-Noise High PSRR RF 200-mA |
![]() Data Sheet |
![]()
|
|
||||||||||||
(China (Mainland))









