Product Summary
The TPS717285DCKR is a low-dropout(LDO), low-power linear regulator offers very high power supply rejection (PSRR) while maintaining very low 50μA ground current in an ultra-small, five-pin SC70 package. The family uses an advanced BiCMOS process and a PMOSFET pass device to achieve fast start-up, very low noise, excellent transient response, and excellent PSRR performance. The applications of the TPS717285DCKR include Mobile Phone Handsets, Wireless LAN, Bluetooth, PDAs and Smartphones.
Parametrics
TPS717285DCKR absolute maximum ratings: (1)Input voltage range, VIN: -0.3 to +7.0V; (2)Feedback input voltage range, VFB , VNR: -0.3 to +3.6V; (3)Enable voltage range, VEN: -0.3 to VIN + 0.3V; (4)VOutput voltage range, VOUT: -0.3 to +7.0V; (5)Maximum output current, IOUT: Internally limited; (6)Continuous total power dissipation, PDISS: See Dissipation Ratings TableJunction temperature range, TJ: -55 to +150℃Storage junction temperature range, TSTG: -55 to +150℃; (7)ESD rating, HBM2kVESD rating, CDM: 500V.
Features
TPS717285DCKR features: (1)150mA Low-Dropout Regulator with Enable; (2)Low IQ: 50μA (typical); (3)Available in Multiple Output Versions; (4)Ultra-High PSRR: 70dB at 1kHz, 67dB at 100kHz and 45dB at 1MHz; (5)Low Noise: 30μV typical (100Hz to 100kHz); (6)Stable with a 1.0μF Ceramic Capacitor; (7)Excellent Load/Line Transient Response; (8)3% Overall Accuracy (over Load/Line/Temp); (9)Over-Current and Over-Temperature protection; (10)Very Low Dropout: 170mV Typical at 150mA; (11)Small SC70-5, 2mm x 2mm SON-6, and 1.5mm × 1.5mm SON-6 (Q1 2007) Packages.
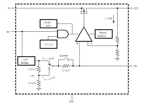
Diagrams

| Image | Part No | Mfg | Description | ![]() |
Pricing (USD) |
Quantity | ||||||||||||
|---|---|---|---|---|---|---|---|---|---|---|---|---|---|---|---|---|---|---|
![]() |
![]() TPS717285DCKR |
![]() Texas Instruments |
![]() Low Dropout (LDO) Regulators Sgl Output LDO 150mA Fixed |
![]() Data Sheet |
![]()
|
|
||||||||||||
![]() |
![]() TPS717285DCKRG4 |
![]() Texas Instruments |
![]() Low Dropout (LDO) Regulators Sgl Output LDO 150mA Fixed |
![]() Data Sheet |
![]()
|
|
||||||||||||
(China (Mainland))









