Product Summary
The TPS62005DGSR is a low-noise synchronous step-down dc-dc converter. The TPS62005DGSR is ideally suited for systems powered from a 1-cell Li-ion battery or from a 2- to 3-cell NiCd, NiMH, or alkaline battery. The TPS62004DGSR operates typically down to an input voltage of 1.8 V, with a specified minimum input voltage of 2 V. The applications of the TPS62005DGSR include Low-Power CPUs and DSPs, Cellular Phones, Organizers, PDAs, and Handheld PCs, MP-3 Portable Audio Players, Digital Cameras, USB-Based DSL Modems and Other Network Interface Cards.
Parametrics
TPS62005DGSR absolute maximum ratings: (1)Supply voltages on pin VIN and FC: -0.3 V to 6 V; (2)Voltages on pins EN, ILIM, SYNC, PG, FB, L: -0.3 V to VIN +0.3V; (3)Peak switch current: 1.6 A; (4)Continuous power dissipation: See Dissipation Rating Table; (5)Operating junction temperature range, TJ: -40℃ to 150℃; (6)Storage temperature range, Tstg: -65℃ to 150℃; (7)Lead temperature (soldering, 10 sec): 260℃.
Features
TPS62005DGSR features: (1)High-Efficiency Synchronous Step-Down Converter With Greater Than 95% Efficiency; (2)2 V to 5.5 V Operating Input Voltage Range; (3)Adjustable Output Voltage Range From 0.8 V to VI; (4)Fixed Output Voltage Options Available in 0.9 V, 1 V, 1.2 V, 1.5 V, 1.8 V, 1.9 V, 2.5 V, and 3.3 V; (5)Synchronizable to External Clock Signal up to 1 MHz; (6)Up to 600 mA Output Current; (7)Pin-Programmable Current Limit; (8)High Efficiency Over a Wide Load Current Range in Power Save Mode; (9)100% Maximum Duty Cycle for Lowest Dropout; (10)Low-Noise Operation Antiringing Switchand PFM/PWM Operation ModeD Internal Softstart; (11)50-μA Quiescent Current (TYP); (12)Available in the 10-Pin Microsmall Outline Package (MSOP); (13)Evaluation Module Available; (14)Available in a Ultra-Small, 12-Pin NanoStar E (Wafer Chip-Scale) Package.
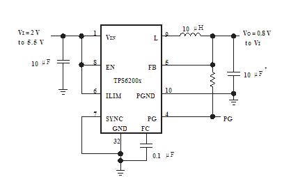
Diagrams

| Image | Part No | Mfg | Description | ![]() |
Pricing (USD) |
Quantity | ||||||||||||
|---|---|---|---|---|---|---|---|---|---|---|---|---|---|---|---|---|---|---|
![]() |
![]() TPS62005DGSR |
![]() Texas Instruments |
![]() DC/DC Switching Regulators 1.8V Out 600mA Step-Down Con |
![]() Data Sheet |
![]()
|
|
||||||||||||
![]() |
![]() TPS62005DGSRG4 |
![]() Texas Instruments |
![]() DC/DC Switching Regulators 1.8V Out 600mA Step-Down Con |
![]() Data Sheet |
![]()
|
|
||||||||||||
(China (Mainland))









