Product Summary
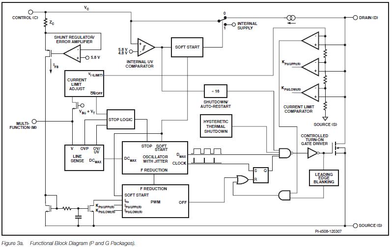
The TOP259EN is an Integrated Off-Line Switcher with Advanced Feature Set and Extended Power Range. The TOP259EN incorporates a 700 V power MOSFET, high voltage switched current source, PWM control, oscillator, thermal shutdown circuit, fault protection and other control circuitry onto a monolithic device.
Parametrics
TOP259EN absolute maximum ratings: (1)DRAIN Peak Voltage: -0.3 V to 700 V; (2)DRAIN Peak Current: 0.68 A; (3)CONTROL Voltage: -0.3 V to 9 V; (4)CONTROL Current: 100 mA; (5)VOLTAGE MONITOR Pin Voltage: -0.3 V to 9 V; (6)CURRENT LIMIT Pin Voltage: -0.3 V to 4.5 V; (7)MULTI-FUNCTION Pin Voltage: -0.3 V to 9 V; (8)FREQUENCY Pin Voltage: -0.3 V to 9 V; (9)Storage Temperature: -65 to 150℃; (10)Operating Junction Temperature: -40 to 150℃; (11)Lead Temperature: 260℃.
Features
TOP259EN features: (1)Low thermal impedance junction-to-case (2℃ per watt); (2)Low height is ideal for adapters where space is limited; (3)Simple mounting using a clip to aid low cost manufacturing; (4)Horizontal eSIP-7F package ideal for ultra low height adapter and monitor applications; (5)Extended package creepage distance from DRAIN pin to adjacent pin and to heat sink; (6)Line undervoltage (UV) detection prevents turn-off glitches; (7)Line overvoltage (OV) shutdown extends line surge limit; (8)Accurate programmable current limit; (9)Optimized line feed-forward for line ripple rejection; (10)132 kHz frequency (254Y-258Y and all E/L packages) reduces transformer and power supply size.
Diagrams

| Image | Part No | Mfg | Description | ![]() |
Pricing (USD) |
Quantity | ||||||||||||
|---|---|---|---|---|---|---|---|---|---|---|---|---|---|---|---|---|---|---|
![]() |
![]() TOP259EN |
![]() Power Integrations |
![]() AC/DC Switching Converters Int Off-Line Switchr 171W/238W |
![]() Data Sheet |
![]()
|
|
||||||||||||
| Image | Part No | Mfg | Description | ![]() |
Pricing (USD) |
Quantity | ||||||||||||
![]() |
![]() TOP200-14 |
![]() Other |
![]() |
![]() Data Sheet |
![]() Negotiable |
|
||||||||||||
![]() |
![]() TOP200-4 |
![]() Other |
![]() |
![]() Data Sheet |
![]() Negotiable |
|
||||||||||||
![]() |
![]() TOP200YAI |
![]() Power Integrations |
![]() AC/DC Switching Converters 5-12W 85-265 VAC 10-25W100/115/230VAC |
![]() Data Sheet |
![]() Negotiable |
|
||||||||||||
![]() |
![]() TOP200YN |
![]() Power Integrations |
![]() AC/DC Switching Converters 5-12W 85-265 VAC 10-25W100/115/230VAC |
![]() Data Sheet |
![]() Negotiable |
|
||||||||||||
![]() |
![]() TOP201YAI |
![]() Power Integrations |
![]() AC/DC Switching Converters 0-22W 85-265 VAC 20-45W100/115/230VAC |
![]() Data Sheet |
![]() Negotiable |
|
||||||||||||
![]() |
![]() TOP201YN |
![]() Power Integrations |
![]() AC/DC Switching Converters 0-22W 85-265 VAC 20-45W100/115/230VAC |
![]() Data Sheet |
![]() Negotiable |
|
||||||||||||
(China (Mainland))










