Product Summary
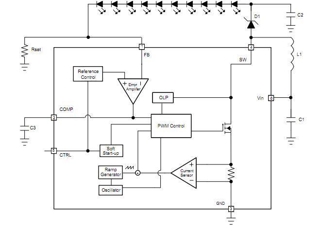
The TPS61161DRVR is a white LED Driver. With a 40-V rated integrated switch FET, the TPS61161DRVR is a boost converter that drives up to 10 LEDs in series. The boost converter runs at 600kHz fixed switching frequency to reduce output ripple, improve conversion efficiency, and allows for the use of small external components. The default white LED current is set with the external sensor resistor Rset, and the feedback voltage is regulated to 200mV, as shown in the typical application. The applications of the TPS61161DRVR include Cellular Phones Portable Media Players, Ultra Mobile Devices, GPS Receivers, White LED Backlighting for Media Form Factor Display.
Parametrics
TPS61161DRVR absolute maximum ratings: (1)VI, Supply Voltages on VIN: -0.3 to 20 V; Voltages on CTRL: -0.3 to 20 V; Voltage on FB and COMP: -0.3 to 3 V; Voltage on SW: -0.3 to 40 V; (2)PD, Continuous Power Dissipation: See Dissipation Rating Table; (3)TJ, Operating Junction Temperature Range: -40 to 150℃; (4)TSTG, Storage Temperature Range: -65 to 150℃.
Features
TPS61161DRVR features: (1)2.7V to 18V Input Voltage Range; (2)26V Open LED Protection for 6 LEDs (TPS61160); 38V Open LED Protection for 10 LEDs (TPS61161); (3)200mV Reference Voltage With ± 2% Accuracy; (4)Flexible Digital and PWM Brightness Control; (5)Built-in Soft Start; (6)Up to 90% Efficiency; (7)2mm × 2mm × 0.8mm 6-pin QFN Package With Thermal Pad.
Diagrams

| Image | Part No | Mfg | Description | ![]() |
Pricing (USD) |
Quantity | ||||||||||||
|---|---|---|---|---|---|---|---|---|---|---|---|---|---|---|---|---|---|---|
![]() |
![]() TPS61161DRVR |
![]() Texas Instruments |
![]() LED Lighting Drivers White LED Driver |
![]() Data Sheet |
![]()
|
|
||||||||||||
![]() |
![]() TPS61161DRVRG4 |
![]() Texas Instruments |
![]() LED Lighting Drivers White LED Drvr |
![]() Data Sheet |
![]()
|
|
||||||||||||
(China (Mainland))









