Product Summary
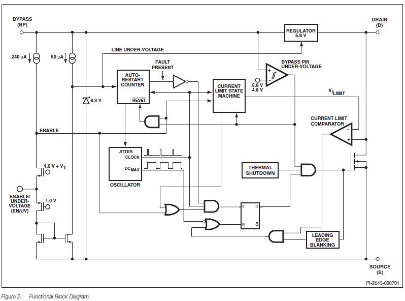
The TNY264PN is an Enhanced, Energy Efficient, Low Power Off-line Switcher. The TNY264PN integrates a 700 V power MOSFET, oscillator, high voltage switched current source, current limit and thermal shutdown circuitry onto a monolithic device. The start-up and operating power are derived directly from the voltage on the DRAIN pin, eliminating the need for a bias winding and associated circuitry. In addition, the TNY264PN incorporates auto-restart, line undervoltage sense, and frequency jittering. An innovative design minimizes audio frequency components in the simple ON/OFF control scheme to practically eliminate audible noise with standard taped/varnished transformer construction.
Parametrics
TNY264PN absolute maximum ratings: (1)DRAIN Voltage: -0.3 V to 700 V; (2)DRAIN Peak Current: 400 mA; (3)EN/UV Voltage: -0.3 V to 9 V; (4)EN/UV Current: 100 mA; (5)BYPASS Voltage: -0.3 V to 9 V; (6)Storage Temperature: -65 to 150℃; (7)Operating Junction Temperature: -40 to 150℃; (8)Lead Temperature: 260℃.
Features
TNY264PN features: (1)Fully integrated auto-restart for short circuit and open loop fault protection – saves external component costs; (2)Built-in circuitry practically eliminates audible noise with ordinary dip-varnished transformer; (3)Programmable line undervoltage detect feature prevents power on/off glitches – saves external components; (4)Frequency jittering dramatically reduces EMI (~10 dB)– minimizes EMI filter component costs; (5)132 kHz operation reduces transformer size – allows use of EF12.6 or EE13 cores for low cost and small size; (6)Very tight tolerances and negligible temperature variation on key parameters eases design and lowers cost; (7)Lowest component count switcher solution; (8)Expanded scalable device family for low system cost.
Diagrams

| Image | Part No | Mfg | Description | ![]()  | 
                            Pricing (USD)  | 
                            Quantity | ||||||||||||
|---|---|---|---|---|---|---|---|---|---|---|---|---|---|---|---|---|---|---|
![]()  | 
                            ![]() TNY264PN  | 
                            ![]() Power Integrations  | 
                            ![]() AC/DC Switching Converters 6W 85-265 VAC 9W/230 VAC  | 
                            ![]() Data Sheet  | 
                            ![]() 
  | 
                            
                            	 | 
                      ||||||||||||
| Image | Part No | Mfg | Description | ![]()  | 
                            Pricing (USD)  | 
                            Quantity | ||||||||||||
![]()  | 
                            ![]() TNY253  | 
                            ![]() Other  | 
                            ![]()  | 
                            ![]() Data Sheet  | 
                            ![]() Negotiable  | 
                            
                            	 | 
                      ||||||||||||
![]()  | 
                            ![]() TNY253G  | 
                            ![]() Power Integrations  | 
                            ![]() AC/DC Switching Converters 2W 85-265 VAC 4W 100/115/230 VAC  | 
                            ![]() Data Sheet  | 
                            ![]() Negotiable  | 
                            
                            	 | 
                      ||||||||||||
![]()  | 
                            ![]() TNY253GN  | 
                            ![]() Power Integrations  | 
                            ![]() AC/DC Switching Converters 2W 85-265 VAC 4W 100/115/230 VAC  | 
                            ![]() Data Sheet  | 
                            ![]() 
  | 
                            
                            	 | 
                      ||||||||||||
![]()  | 
                            ![]() TNY253GN-TL  | 
                            ![]() Power Integrations  | 
                            ![]() AC/DC Switching Converters 2W 85-265 VAC 4W 100/115/230 VAC  | 
                            ![]() Data Sheet  | 
                            ![]() 
  | 
                            
                            	 | 
                      ||||||||||||
![]()  | 
                            ![]() TNY253G-TL  | 
                            ![]() Power Integrations  | 
                            ![]() AC/DC Switching Converters 2W 85-265 VAC 4W 100/115/230 VAC  | 
                            ![]() Data Sheet  | 
                            ![]() Negotiable  | 
                            
                            	 | 
                      ||||||||||||
![]()  | 
                            ![]() TNY253P  | 
                            ![]() Power Integrations  | 
                            ![]() AC/DC Switching Converters 2W 85-265 VAC 4W 100/115/230 VAC  | 
                            ![]() Data Sheet  | 
                            ![]() Negotiable  | 
                            
                            	 | 
                      ||||||||||||
 (China (Mainland)) 
                         
                        
                                    








