Product Summary
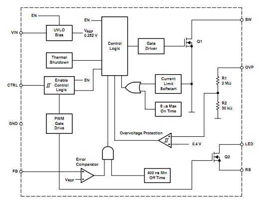
The TPS61042DRBR is a high frequency boost converter with constant current output that drives white LEDs or similar. The LED current is set with the external sense resistor (RS) and is directly regulated by the feedback pin (FB) that regulates the voltage across the sense resistor RS to 252 mV (typ). To control LED brightness, the LED current can be pulsed by applying a PWM (pulse width modulated) signal with a frequency range of 100 Hz to 50kHz to the control pin (CTRL). The applications of the TPS61042DRBR include White LED Supply for Backlight/Sidelight, Displays, PDA, Pocket PC, Smart Phones, Handheld Devices, Cellular Phones.
Parametrics
TPS61042DRBR absolute maximum ratings: (1)Supply Voltages, V(VIN): -0.3 V to 7 V; (2)Voltages, V(Rs), V(CTRL), V(FB): -0.3 V to Vin + 0.3 V; (3)Voltages, V(SW), V(LED): 30 V; (4)Voltage, V(OVP): 30 V; (5)Continuous power dissipation: See Dissipation Rating Table; (6)Operating junction temperature range: -40℃ to 150℃; (7)Storage temperature range, TSTG: -65℃ to 150℃; (8)Lead temperature (soldering, 10 sec): 260℃.
Features
TPS61042DRBR features: (1)Current Source With Overvoltage Protection; (2)Input Voltage Range: 1.8 V to 6.0 V; (3)Internal 30 V Switch; (4)Up to 85% Efficiency; (5)Precise Brightness Control Using PWM Signal or Analog Signal; (6)Switching Frequency: Up to 1 MHz; (7)Internal Power MOSFET Switch: 500 mA; (8)Operates With Small Output Capacitors Down to 100 nF; (9)Disconnects LEDs During Shutdown; (10)No Load Quiescent Current: 38 μA Typ; (11)Shutdown Current: 0.1 μA Typ; (12)Available in a Small 3 mm × 3 mm QFN Package.
Diagrams

| Image | Part No | Mfg | Description | ![]() |
Pricing (USD) |
Quantity | ||||||||||||
|---|---|---|---|---|---|---|---|---|---|---|---|---|---|---|---|---|---|---|
![]() |
![]() TPS61042DRBR |
![]() Texas Instruments |
![]() LED Lighting Drivers 30-V 500-mA Switch Boost Converter |
![]() Data Sheet |
![]()
|
|
||||||||||||
![]() |
![]() TPS61042DRBRG4 |
![]() Texas Instruments |
![]() LED Lighting Drivers 30-V 500-mA Switch Boost Converter |
![]() Data Sheet |
![]()
|
|
||||||||||||
(China (Mainland))









