Product Summary
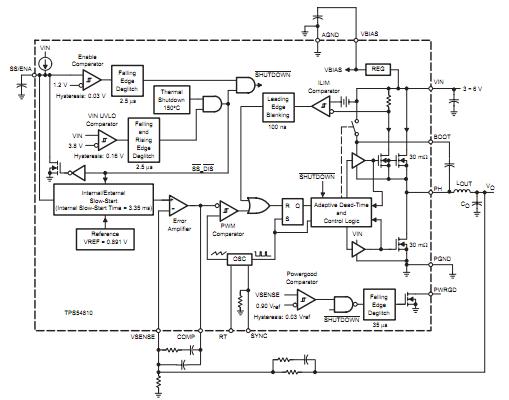
The TPS54810PWPR is a low-input voltage high-output current synchronous buck PWM converter integrates all required active components. Included on the substrate with the listed features are a true, high performance, voltage error amplifier that enables maximum performance under transient conditions and flexibility in choosing the output filter L and C components; an under-voltage-lockout circuit to prevent start-up until the input voltage reaches 3.8 V. The applications of the TPS54810PWPR include Low-Voltage, High-Density Systems With Power Distributed at 5 V, Point of Load Regulation for High Performance DSPs, FPGAs, ASICs and Microprocessors, Broadband, Networking, and Optical Communications Infrastructure, Portable Computing/Notebook PCs.
Parametrics
TPS54810PWPR absolute maximum ratings: (1)Input voltage range, VI: VIN, SS/ENA, SYNC: -0.3 V to 7 V; RT: -0.3 V to 8V; VSENSE: -0.3 V to 4V; BOOT: -0.3 V to 17 V; (2)Output voltage range, VO, VBIAS, COMP, PWRGD: -0.3 V to 7 V; PH: -0.6 V to 10 V; (3)Source current, IO: PH Internally Limited; COMP, VBIAS: 8 mA; (4)Sink current, IS: PH: 12 A; COMP: 6mA; SS/ENA, PWRGD: 10mA; (5)Voltage differential AGND to PGND: ±0.3 V; (6)Operating virtual junction temperature range, TJ: -40 to 125 ℃; (7)Storage temperature, Tstg: -65 to 150 ℃; (8)Lead temperature 1,6 mm (1/16 inch) from case for 10 seconds: 300 ℃.
Features
TPS54810PWPR features: (1)30-mΩ MOSFET Switches for High Efficiency at 8-A Continuous Output; (2)0.9-V to 3.3-V Adjustable Output Voltage Range With 1% Accuracy; (3)Externally Compensated; (4)Fast Transient Response; (5)Wide PWM Frequency: Fixed 350 kHz, 550 kHz or Adjustable 280 kHz to 700 kHz; (6)Load Protected by Peak Current Limit and Thermal Shutdown; (7)Integrated Solution Reduces Board Area and Total Cost.
Diagrams

| Image | Part No | Mfg | Description | ![]() |
Pricing (USD) |
Quantity | ||||||||
|---|---|---|---|---|---|---|---|---|---|---|---|---|---|---|
![]() |
![]() TPS54810PWPR |
![]() Texas Instruments |
![]() DC/DC Switching Regulators 5V Input 8A Sync Buck Converter |
![]() Data Sheet |
![]()
|
|
||||||||
![]() |
![]() TPS54810PWPRG4 |
![]() Texas Instruments |
![]() DC/DC Switching Regulators 5V Input 8A Sync Buck Converter |
![]() Data Sheet |
![]()
|
|
||||||||
(China (Mainland))









