Product Summary
The TPS54615PWP is a low-input voltage high-output current synchronous buck PWM converter integrates all required active components. Included on the substrate with the listed features are a true, high performance, voltage error amplifier that enables maximum performance and flexibility in choosing the output filter L and C components; an under-voltage-lockout circuit to prevent start-up until the input voltage reaches 3 V; an internally or externally set slow-start circuit to limitin rush currents. The applications of the TPS54615PWP include Low-Voltage, High-Density Distributed Power Systems, Point of Load Regulation for High Performance DSPs, FPGAs, ASICs and Microprocessors, Broadband, Networking and Optical Communications Infrastructure, Portable Computing/Notebook PCs.
Parametrics
TPS54615PWP absolute maximum ratings: (1)Input voltage range, VI: VIN, SS/ENA, SYNC: -0.3 V to 7 V; RT: -0.3 V to 6 V; VSENSE: -0.3 V to 4V; BOOT: -0.3 V to 17 V; (2)Output voltage range, VO, VBIAS, COMP, PWRGD: -0.3 V to 7 V; PH: -0.6 V to 10 V; (3)Source current, IO: PH Internally Limited; COMP, VBIAS: 6 mA; (4)Sink current, IS: PH: 12 A; COMP: 6mA; SS/ENA, PWRGD: 10mA; (5)Voltage differential AGND to PGND: ±0.3 V; (6)Operating virtual junction temperature range, TJ: -40 to 125 ℃; (7)Storage temperature, Tstg: -65 to 150 ℃; (8)Lead temperature 1,6 mm (1/16 inch) from case for 10 seconds: 300 ℃.
Features
TPS54615PWP features: (1)30 mΩ, 12-A Peak MOSFET Switch for High Efficiency at 6-A Continuous Output Current; (2)Adjustable Output Voltage Down To 0.9 VWith 1.0% Accuracy; (3)Wide PWM Frequency: Fixed 350 kHz, 550 kHz or Adjustable 280 kHz to 700 kHz; (4)Synchronizable to 700 kHz; (5)Load Protected by Peak Current Limit and Thermal Shutdown; (6)Integrated Solution Reduces Board Area and Component Count.
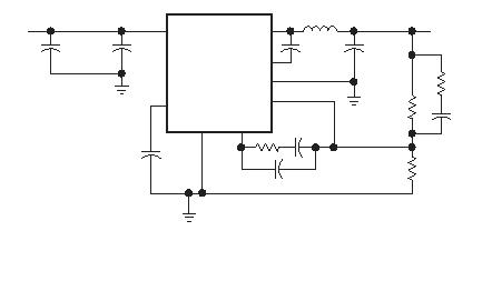
Diagrams

| Image | Part No | Mfg | Description | ![]() |
Pricing (USD) |
Quantity | ||||||||||||
|---|---|---|---|---|---|---|---|---|---|---|---|---|---|---|---|---|---|---|
![]() |
![]() TPS54615PWPR |
![]() Texas Instruments |
![]() DC/DC Switching Regulators Lo-In Vltg 6A Sync Sync Buck Converter |
![]() Data Sheet |
![]()
|
|
||||||||||||
![]() |
![]() TPS54615PWPRG4 |
![]() Texas Instruments |
![]() DC/DC Switching Regulators Lo-In Vltg 6A Sync Sync Buck Converter |
![]() Data Sheet |
![]()
|
|
||||||||||||
![]() |
![]() TPS54615PWPG4 |
![]() Texas Instruments |
![]() DC/DC Switching Regulators Lo-In Vltg 6A Sync Sync Buck Converter |
![]() Data Sheet |
![]()
|
|
||||||||||||
![]() |
![]() TPS54615PWP |
![]() Texas Instruments |
![]() DC/DC Switching Regulators Lo-In Vltg 6A Sync Sync Buck Converter |
![]() Data Sheet |
![]()
|
|
||||||||||||
(China (Mainland))









