Product Summary
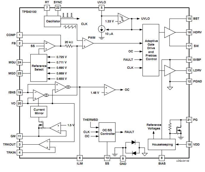
The TPS40100RGET is a mid voltage, wide-input (between 4.5 V and 18 V), synchronous, step-down controller. The TPS40100RGET offers programmable closed loop soft-start, programmable UVLO (with programmable hysteresis), programmable inductor sensed current limit and can be synchronized to other timebases. The TPS40100 incorporates MOSFET gate drivers for external N-channel high-side and synchronous rectifier (SR) MOSFET. The applications of the TPS40100RGET include Servers, Networking Equipment, Cable Modems and Routers, XDSL Modems and Routers, Set-Top Boxes, Telecommunications Equipment, Power Supply Modules.
Parametrics
TPS40100RGET absolute maximum ratings: (1)VIN, VIN Input voltage range, VDD: -0.3 to 20V; 5VBP, BIAS, FB, ILIM, ISNS, LDRV, MGU, MGD, PG, SS, SYNC, UVLO, VO: -0.3 to 6V; BST to SW, HDRV to SW: -0.3 to 6.0V; SW -1.5 to V; SW (transient) < 100 ns -6 to 30V; TRKIN: -0.3 to 20V; GNDtoPGND: -0.3 to 0.3V; TRKOUT: -0.3 to 8.0V; (2)IIN, Input current range, HDRV, LDRV (RMS): 0.5A; HDRV, LDRV (peak): 2.0A; FB, COMP, TRKOUT: 10 to -10 mA; SS: 20 to -20mA; PG: 20mA; GM: 1mA; RT: 10mA; V5BP: 50μA; RT source: 100 μA; (3)TJ, Operating junction temperature range: -40 to 125℃; (4)Tstg, Storage temperature: -55 to 150℃.
Features
TPS40100RGET features: (1)Operation over 4.5 V to 18 V Input Range; (2)Adjustable Frequency (Between 100 kHz and 600 kHz) Current Feedback Control; (3)Output Voltage Range From 0.7 V to 5.5 V; (4)Simultaneous, Ratiometric and Sequential Startup Sequencing; (5)Adaptive Gate Drive; (6)Remote Sensing (Via Separate GND/PGND); (7)Internal Gate Drivers for N-channel MOSFETs; (8)Internal 5-V Regulator; (9)24-Pin QFN Package; (10)Thermal Shutdown; (11)Programmable Overcurrent Protection; (12)Power Good Indicator; (13)1%, 690-mV Reference; (14)Output Margining, 3% and 5%; (15)Programmable UVLO (with Programmable Hysteresis); (16)Frequency Synchronization.
Diagrams

| Image | Part No | Mfg | Description | ![]() |
Pricing (USD) |
Quantity | ||||||||||||
|---|---|---|---|---|---|---|---|---|---|---|---|---|---|---|---|---|---|---|
![]() |
![]() TPS40100RGET |
![]() Texas Instruments |
![]() DC/DC Switching Controllers Wide In Range Sync Buck for Sequencing |
![]() Data Sheet |
![]()
|
|
||||||||||||
![]() |
![]() TPS40100RGETG4 |
![]() Texas Instruments |
![]() DC/DC Switching Controllers Wide In Range Sync Buck for Sequencing |
![]() Data Sheet |
![]()
|
|
||||||||||||
(China (Mainland))









