Product Summary
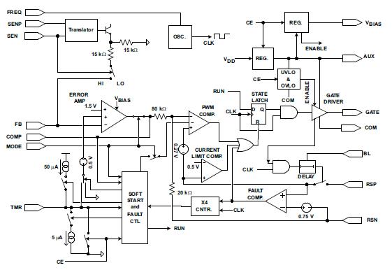
The TPS23770PWPR is an IEEE 802.3af PD and DC/DC controller. The TPS23770PWPR integrates the functionality of the TPS2375 with a primary-side dc/dc PWM controller. The designer can create a front-end solution for PoE-PD applications with minimum external components. The TPS23770PWPR is identical to the TPS23750 with the exception of the undervoltage lockout turn-on voltage, which is compatible with legacy systems. The PoE front end has all the necessary IEEE 802.3af functions including detection, classification, undervoltage lockout and inrush control. The PoE input switch is integrated within the TPS23750. The applications of the TPS23770PWPR include All PoE PD Devices Including: Wireless Access Points, VoIP Phones, Security Cameras.
Parametrics
TPS23770PWPR absolute maximum ratings: (1)Input voltage range(2) RSN, COM, RTN, SEN: –0.7 V to 100 V; (2)Input voltage range AUX, VDD, DET, SENP: –0.3 V to 100 V; (3)Input voltage range(3) [VBIAS, BL, TMR, FB, COMP, FREQ, RSP, MODE] to RTN: –0.3 V to 6.5 V; (4)Input voltage range [GATE or AUX] to COM: –0.3 V to 20 V; (5)Input voltage range [RSN to RTN] and [COM to RTN]: –0.3 V to 0.3 V; (6)SENP to SEN: –0.3 V to 100 V; (7)Input voltage range(3) CLASS: –0.3 V to 12 V; (8)Sourcing current AUX Internally: limited; (9)VBIAS, Sourcing current Internally: limited; (10)Sourcing or sinking current, COMP: Internally limited; (11)Average sourcing or sinking current, GATE: 25 mArms; (12)HBM, ESD rating: 2 kV; (13)ESD-system level (contact/air) at RJ-45 (4): 8 kV / 15 kV; (14)Continuous total power dissipation: See Dissipation Rating Table; (15)TJ, Maximum operating junction temperature: Internally limited; (16)Tstg, Storage temperature range: -65℃ to 150℃; (17)Lead temperature 1.6mm (1/16-inch) from case for 10 seconds 260℃.
Features
TPS23770PWPR features: (1)Complete 802.3af PoE Interface, Features derived from the TPS2375; 100 V, 0.6 W Internal Pass MOSFET; Standard and Legacy UVLO Choices; Fixed 140 mA Inrush Limit; (2)Primary Side DC/DC Converter Control, Minimum External Component Count; Current Mode Control; Isolated and Non-Isolated Topologies; Programmable Operating Frequency; Current Sense Leading-edge Blanking; 50% Duty Cycle Limiting; Voltage Output Error Amplifier; (3)Internal PoE and Converter Sequencing; (4)Industry-Standard 20 Lead Package; (5)Industrial Temperature Range: -40℃ to 85℃.
Diagrams

| Image | Part No | Mfg | Description | ![]() |
Pricing (USD) |
Quantity | ||||||||||
|---|---|---|---|---|---|---|---|---|---|---|---|---|---|---|---|---|
![]() |
![]() TPS23770PWPR |
![]() Texas Instruments |
![]() Hot Swap & Power Distribution IEEE 802.3af PD Controller |
![]() Data Sheet |
![]()
|
|
||||||||||
![]() |
![]() TPS23770PWPRG4 |
![]() Texas Instruments |
![]() Hot Swap & Power Distribution IEEE 802.3af PD Controller |
![]() Data Sheet |
![]()
|
|
||||||||||
(China (Mainland))









