Product Summary
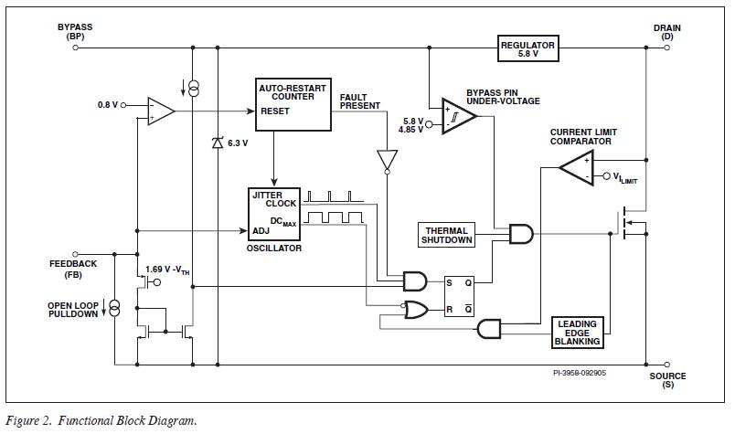
The LNK562PN is an Energy Efficient Off-Line Switcher IC for Linear Transformer Replacement. For worldwide operation, a single universal input design replaces multiple linear transformer based designs. The LNK562PN self-biased circuit achieves an extremely low no-load consumption of under 150 mW. The internal oscillator frequency is jittered to signifi cantly reduce both quasi-peak and average EMI, minimizing fi lter cost.
Parametrics
LNK562PN absolute maximum ratings: (1)DRAIN Voltage: 700 V; (2)Peak DRAIN Current: 200 mA (375 mA); (3)Peak Negative Pulsed Drain Current: 100 mA; (4)FEEDBACK Voltage: -0.3 V to 9 V; (5)FEEDBACK Current: 100 mA; (6)BYPASS Voltage: -0.3 V to 9 V; (7)Storage Temperature: -65 to 150℃; (8)Operating Junction Temperature: -40 to 150℃; (9)Lead Temperature: 260℃.
Features
LNK562PN features: (1)Lowest component count switcher; (2)Very tight parameter tolerances using proprietary IC; (3)trimming technology and transformer construction; (4)techniques enable Clampless designs decreases; (5)component count/system cost and increases effi ciency; (6)Meets industry standard requirements for thermal overload; (7)protection ?eliminates the thermal fuse used with linear; (8)transformers or additional components in RCC designs; (9)Frequency jittering greatly reduces EMI enables low cost input filter configuration; (10)Meets HV creepage requirements between DRAIN and all other pins, both on the PCB and at the package; (11)Proprietary E-Shield?transformer eliminates Y-capacitor.
Diagrams

| Image | Part No | Mfg | Description | ![]() |
Pricing (USD) |
Quantity | ||||||||||||
|---|---|---|---|---|---|---|---|---|---|---|---|---|---|---|---|---|---|---|
![]() |
![]() LNK562PN |
![]() Power Integrations |
![]() AC/DC Switching Converters 1.6W 85-265 VAC 2.1W 230 VAC |
![]() Data Sheet |
![]()
|
|
||||||||||||
| Image | Part No | Mfg | Description | ![]() |
Pricing (USD) |
Quantity | ||||||||||||
![]() |
![]() LNK500 |
![]() Other |
![]() |
![]() Data Sheet |
![]() Negotiable |
|
||||||||||||
![]() |
![]() LNK500G |
![]() |
![]() IC SWIT OCP CV/CC HV 8SMD |
![]() Data Sheet |
![]() Negotiable |
|
||||||||||||
![]() |
![]() LNK500GN |
![]() Power Integrations |
![]() AC/DC Switching Converters 3W 85-265 VAC 4W 230 VAC |
![]() Data Sheet |
![]()
|
|
||||||||||||
![]() |
![]() LNK500GN-TL |
![]() Power Integrations |
![]() AC/DC Switching Converters 3W 85-265 VAC 4W 230 VAC |
![]() Data Sheet |
![]()
|
|
||||||||||||
![]() |
![]() LNK500G-TL |
![]() |
![]() IC SWIT OCP CV/CC HV 8SMD |
![]() Data Sheet |
![]() Negotiable |
|
||||||||||||
![]() |
![]() LNK500P |
![]() |
![]() IC SWIT OCP CV/CC HV 8DIP |
![]() Data Sheet |
![]() Negotiable |
|
||||||||||||
(China (Mainland))












