Product Summary
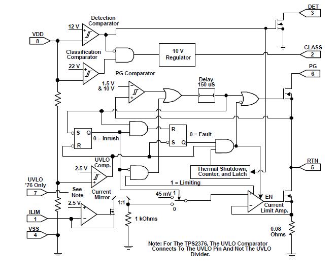
The TPS2375PW is an 802.3af PoE Powered device controller. The easy-to-use 8-pin integrated circuit contains all of the features needed to develop an IEEE 802.3af compliant powered device (PD). The TPS2375PW is a second generation PDC (PD Controller) featuring 100-V ratings and a true open-drain, power-good function. In addition to the basic functions of detection, classification and undervoltage lockout (UVLO), these controllers include an adjustable inrush limiting feature. The TPS2375PW has 802.3af compliant UVLO limits, the TPS2377 has legacy UVLO limits. The applications of the TPS2375PW include VoIP Phones, WLAN Access Points, Security Cameras, Internet Appliances, POS Terminals.
Parametrics
TPS2375PW absolute maximum ratings: (1)Voltage, VDD, RTN, DET, PG(2): -0.3 V to 100 V; ILIM, UVLO: -0.3 V to 10 V; CLASS: -0.3 V to 12 V; (2)Current, sinking, RTN(3): 0 to 515 mA; PG: 0 to 5 mA; DET: 0 to 1 mA; (3)Current, sourcing, CLASS: 0 to 50 mA; ILIM: 0 to 1 mA; (4)ESD, Human body model: 2 kV; Charged device model: 500 V; System level (contact/air) at RJ-45(4): 8/15 kV; (5)TJ, Maximum junction temperature range: Internally limited; (6)Tstg, Storage temperature range -65℃ to 150℃; (7)Lead temperature 1,6 mm (1/16 inch) from case for 10 seconds - Green Packages 260℃; (8)Lead temperature 1,6 mm (1/16 inch) from case for 10 seconds - Nongreen Packages: 235℃.
Features
TPS2375PW features: (1)Fully Supports IEEE 802.3af Specification; (2)Integrated 0.58-W, 100-V, Low-Side Switch; (3)15-kV System Level ESD Capable; (4)Supports Use of Low-Cost Silicon Rectifiers; (5)Programmable Inrush Current Control; (6)Fixed 450-mA Current Limit; (7)Fixed and Adjustable UVLO Options; (8)Open-Drain, Power-Good Reporting; (9)Overtemperature Protection; (10)Industrial Temperature Range: -40℃ to 85℃; (11)8-Pin SOIC and TSSOP Packages.
Diagrams

| Image | Part No | Mfg | Description | ![]() |
Pricing (USD) |
Quantity | ||||||||||||
|---|---|---|---|---|---|---|---|---|---|---|---|---|---|---|---|---|---|---|
![]() |
![]() TPS2375PW-1G4 |
![]() Texas Instruments |
![]() Hot Swap & Power Distribution IEEE 802.3af PoE Pwr Device Cntrler |
![]() Data Sheet |
![]()
|
|
||||||||||||
![]() |
![]() TPS2375PWG4 |
![]() Texas Instruments |
![]() Hot Swap & Power Distribution IEEE 802.3af PoE Pwr Device Cntrler |
![]() Data Sheet |
![]()
|
|
||||||||||||
![]() |
![]() TPS2375PWR-1G4 |
![]() Texas Instruments |
![]() Hot Swap & Power Distribution IEEE 802.3af PoE Pwr Device Cntrler |
![]() Data Sheet |
![]()
|
|
||||||||||||
![]() |
![]() TPS2375PWRG4 |
![]() Texas Instruments |
![]() Hot Swap & Power Distribution IEEE 802.3af PoE Pwr Device Cntrler |
![]() Data Sheet |
![]()
|
|
||||||||||||
![]() |
![]() TPS2375PWR-1 |
![]() Texas Instruments |
![]() Hot Swap & Power Distribution IEEE 802.3af PoE Pwr Device Cntrler |
![]() Data Sheet |
![]()
|
|
||||||||||||
![]() |
![]() TPS2375PWR |
![]() Texas Instruments |
![]() Hot Swap & Power Distribution IEEE 802.3af PoE Pwr Device Cntrler |
![]() Data Sheet |
![]()
|
|
||||||||||||
![]() |
![]() TPS2375PW-1 |
![]() Texas Instruments |
![]() Hot Swap & Power Distribution IEEE 802.3af PoE Pwr Device Cntrler |
![]() Data Sheet |
![]()
|
|
||||||||||||
![]() |
![]() TPS2375PW |
![]() Texas Instruments |
![]() Hot Swap & Power Distribution IEEE 802.3af PoE Pwr Device Cntrler |
![]() Data Sheet |
![]()
|
|
||||||||||||
(China (Mainland))









