Product Summary
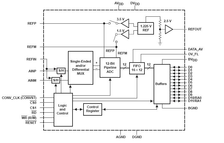
The THS12082IDA is a CMOS, low-power, 12-bit, 8 MSPS analog-to-digital converter (ADC). The speed, resolution, bandwidth, and single-supply operation are suited for applications in radar, imaging, high-speed acquisition, and communications. A multistage pipelined architecture with output error correction logic provides for no missing codes over the full operating temperature range. Internal control registers allow for programming the ADC into the desired mode. The THS12082IDA consists of two analog inputs, which are sampled simultaneously. These inputs can be selected individually and confugured to single-ended or differential inputs. An integrated 16 word deep FIFO allows the storage of data in order to take the load off of the processor connected to the ADC. Internal reference voltages for the ADC (1.5 V and 3.5 V) are provided. The applications of the THS12082IDA include Radar Applications, Communications, Control Applications, High-Speed DSP Front-End, Automotive Applications.
Parametrics
THS12082IDA absolute maximum ratings: (1)Supply voltage range: DGND to DVDD:–0.3 V to 6.5 V; (2)BGND to BVDD:–0.3 V to 6.5 V; (3)AGND to AVDD:–0.3 V to 6.5 V; (4)Analog input voltage range: AGND – 0.3 V to AVDD + 1.5 V; (5)Reference input voltage:–0.3 + AGND to AVDD + 0.3 V; (6)Digital input voltage range:–0.3 V to BVDD/DVDD + 0.3 V; (7)Operating virtual junction temperature range, TJ:–40℃ to 150℃; (8)Operating free-air temperature range:–40℃ to 85℃; (9)Storage temperature range, Tstg:–65 to 150℃; (10)Lead temperature 1,6 mm (1/16 inch) from case for 10 seconds: 260℃.
Features
THS12082IDA features: (1)Simultaneous Sampling of 2 Single-Ended Signals or 1 Differential Signal; (2)Integrated 16 Word FIFO; (3)Signal-to-Noise and Distortion Ratio: 66 dB at fI = 2 MHz; (4)Differential Nonlinearity Error: ±1LSB; (5)Integral Nonlinearity Error: ±1.5 LSB; (6)Auto-Scan Mode for 2 Inputs; (7)3-V or 5-V Digital Interface Compatible; (8)Low Power: 216 mW Max; (9)5-V Analog Single Supply Operation; (10)Internal Voltage References: 50 PPM/℃ and ±5% Accuracy; (11)Parallel mC/DSP Interface.
Diagrams

| Image | Part No | Mfg | Description | ![]() |
Pricing (USD) |
Quantity | ||||||||||||
|---|---|---|---|---|---|---|---|---|---|---|---|---|---|---|---|---|---|---|
![]() |
![]() THS12082IDA |
![]() Texas Instruments |
![]() ADC (A/D Converters) 12 Bit 8 MSPS Dual Ch |
![]() Data Sheet |
![]()
|
|
||||||||||||
![]() |
![]() THS12082IDAG4 |
![]() Texas Instruments |
![]() ADC (A/D Converters) 12 Bit 8 MSPS Dual Ch |
![]() Data Sheet |
![]()
|
|
||||||||||||
![]() |
![]() THS12082IDARG4 |
![]() Texas Instruments |
![]() ADC (A/D Converters) 12 Bit 8 MSPS Dual Ch |
![]() Data Sheet |
![]()
|
|
||||||||||||
![]() |
![]() THS12082IDAR |
![]() Texas Instruments |
![]() ADC (A/D Converters) 12 Bit 8 MSPS Dual Ch |
![]() Data Sheet |
![]()
|
|
||||||||||||
(China (Mainland))









