Product Summary
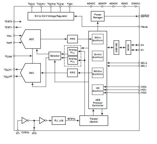
The PCM2900BDB is a Texas Instruments single-chip USB stereo audio codec with USB-compliant full-speed protocol controller and S/PDIF (only PCM2902). The PCM2900BDB USB protocol controller works with no software code, but the USB descriptors can be modified in some areas (e.g., vendor ID/product ID). On-chip analog PLLs with SpAct enable playback and record with low clock jitter and with independent playback and record sampling rates. The applications of the PCM2900BDB include USB Audio Speaker, USB Headset, USB Monitor, USB Audio Interface Box.
Parametrics
PCM2900BDB absolute maximum ratings: (1)Supply voltage:–0.3V to 6.5 V; (2)Ground voltage differences:±0.1 V; (3)Digital input voltage:-0.3V to 6.5 V, D+, D–, HID0, HID1, HID2, XTI, XTO, TEST1 (DOUT)(2), SSPND:-0.3V to (VDDI + 0.3) <4V; (4)Analog input voltage: VINL, VINR, VCOM, VOUTR, VOUTL:-0.3V to (VCCCI + 0.3)< 4V; (5)Analog input voltage:VCCCI, VCCP1I, VCCP2I, VCCXI, VDDI:-0.3V to 4 V; (6)Input current (any pins except supplies):±10 mA; (7)Ambient temperature under bias:-40℃ to 125℃; (8)Storage temperature:-55℃ to 150℃; (9)Junction temperature:150℃; (10)Lead temperature (soldering):260℃, 5 s; (11)Package temperature (IR reflow, peak):250℃.
Features
PCM2900BDB features: (1)PCM2900: Without S/PDIF; (2)With Full-Speed Transceivers; (3)Fully Compliant With USB 1.1; (4)Specification; (5)Certified by USB-IF; (6)Partially Programmable Descriptors; (7)USB Adaptive Mode for Playback; (8)USB Asynchronous Mode for Record; (9)Bus Powered; (10)16-Bit Delta Sigma ADC and DAC; (11)Sampling Rate:DAC: 32, 44.1, 48 kHz;ADC: 8, 11.025, 16, 22.05, 32, 44.1, 48 kHz; (12)On-Chip Clock Generator:With Single 12-MHz Clock Source; (13)Single Power Supply: 5 V TYP (VBUS); (14)Analog Performance at VBUS = 5 V; (15)THD+N = 0.005%; (16)SNR = 96 dB; (17)Dynamic Range = 93 dB; (18)Oversampling Digital Filter; (19)Pass-Band Ripple = ±0.1 dB; (20)Stop-Band Attenuation = –43 dB; (21)Single-Ended Voltage Output; (22)Analog LPF Included.
Diagrams

| Image | Part No | Mfg | Description | ![]() |
Pricing (USD) |
Quantity | ||||||||||||
|---|---|---|---|---|---|---|---|---|---|---|---|---|---|---|---|---|---|---|
![]() |
![]() PCM2900BDB |
![]() Texas Instruments |
![]() Audio CODECs STEREO AUDIO CODEC WITH USB INTERFACE |
![]() Data Sheet |
![]()
|
|
||||||||||||
![]() |
![]() PCM2900BDBR |
![]() Texas Instruments |
![]() Audio CODECs STEREO AUDIO CODEC WITH USB INTERFACE |
![]() Data Sheet |
![]()
|
|
||||||||||||
(China (Mainland))









