Product Summary
The OPA627BP Difet operational amplifier provides a new level of performance in a precision FET op amp. When compared to the popular OPA111 op amp, the OPA627BP has lower noise, lower offset voltage, and much higher speed. It is useful in a broad range of precision and high speed analog circuitry. The applications of the OPA627BP include precision instrumentation, fast data acquisition, DAC output amplifier, optoelectronics, sonar, ultrasound, high-impedance sensor AMPS, high-performance audio circuitry, active filters.
Parametrics
OPA627BP absolute maximum ratings: (1)Supply Voltage: ±18V; (2)Input Voltage Range: +VS + 2V to –VS – 2V; (3)Differential Input Range: Total VS + 4V; (4)Power Dissipation: 1000mW; (5)Operating Temperature: M Package: –55℃ to +125℃, P, U Package: –40℃ to +125℃; (6)Storage Temperature: M Package: –65℃ to +150℃, P, U Package: –40℃ to +125℃; (7)Junction Temperature: M Package: +175℃, P, U Package: +150℃; (8)Lead Temperature (soldering, 10s): +300℃; (9)SOlC (soldering, 3s): +260℃.
Features
OPA627BP features: (1)very low noise: 4.5nV/√Hz at 10kHz; (2)fast settling time: 550ns to 0.01%; (3)LOW VOS: 100μV max; (4)LOW DRIFT: 0.8μV/℃ max; (5)LOW IB: 5pA max; (6)Unity-Gain Stable.
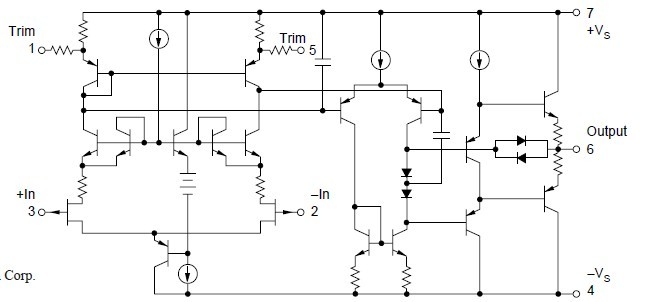
Diagrams

| Image | Part No | Mfg | Description | ![]() |
Pricing (USD) |
Quantity | ||||||||||||
|---|---|---|---|---|---|---|---|---|---|---|---|---|---|---|---|---|---|---|
![]() |
![]() OPA627BP |
![]() Texas Instruments |
![]() High Speed Operational Amplifiers Prec High-Speed Difet Oper Amp |
![]() Data Sheet |
![]()
|
|
||||||||||||
![]() |
![]() OPA627BPG4 |
![]() Texas Instruments |
![]() High Speed Operational Amplifiers Prec High-Speed Difet Oper Amp |
![]() Data Sheet |
![]()
|
|
||||||||||||
(China (Mainland))









