Product Summary
The BQ24100RHLR is a highly integrated Li-ion and Li-polymer switch-mode charge management device targeted at a wide range of portable applications. The BQ24100RHLR offers integrated synchronous PWM controller and power FETs, high-accuracy current and voltage regulation, charge preconditioning, charge status, and charge termination, in a small, thermally enhanced QFN package. The system-controlled version provides additional inputs for full charge management under system control. The applications of the BQ24100RHLR include: Handheld Products, Portable Media Players, Industrial and Medical Equipment, Portable Equipment.
Parametrics
BQ24100RHLR absolute maximum ratings: (1)Supply voltage range (with respect to VSS) IN, VCC: 20 V; (2)Input voltage range (with respect to VSS and PGND) STAT1, STAT2, PG, CE, CELLS, SNS, BAT: –0.3 V to 20 V; OUT: –0.7 V to 20 V; CMODE, TS, TTC: 7 V; VTSB: 3.6 V; ISET1, ISET2: 3.3 V; (3)Voltage difference between SNS and BAT inputs (VSNS - VBAT): ±1 V; (4)Output sink STAT1, STAT2, PG: 10 mA; (5)Output current (average) OUT: 2.2 A; (6)TA Operating free-air temperature range: –40℃ to 85℃; (7)TJ Junction temperature range: –40℃ to 125℃; (8)Tstg Storage temperature: –65℃ to 150℃; (9)Lead temperature 1,6 mm (1/16 inch) from case for 10 seconds: 300℃.
Features
BQ24100RHLR features: (1)High-Accuracy Voltage and Current Regulation; (2)Available In Both Stand-Alone (Built-In Charge Management and Control) and System-Controlled (Under System Command)Versions ; (3)Status Outputs For LED or Host Processor Interface Indicates Charge-In-Progress, Charge Completion, Fault, and AC-Adapter Present Conditions; (4)20-V Maximum Voltage Rating on IN and OUT Pins; (5)High-Side Current Sensing; (6)Optional Battery Temperature Monitoring; (7)Automatic Sleep Mode for Low Power Consumption; (8)System-Controlled Version Can Be Used In NiMH and NiCd Applications; (9)Uses Ceramic Capacitors; (10)Reverse Leakage Protection Prevents Battery Drainage; (11)Thermal Shutdown and Protection; (12)Built-In Battery Detection.
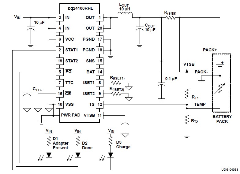
Diagrams

| Image | Part No | Mfg | Description | ![]() |
Pricing (USD) |
Quantity | ||||||||||||
|---|---|---|---|---|---|---|---|---|---|---|---|---|---|---|---|---|---|---|
![]() |
![]() BQ24100RHLR |
![]() Texas Instruments |
![]() Battery Management Sync Switch-Mode Li-Ion Charger |
![]() Data Sheet |
![]()
|
|
||||||||||||
![]() |
![]() BQ24100RHLRG4 |
![]() Texas Instruments |
![]() Battery Management Switch-Mode Li-Ion Charger |
![]() Data Sheet |
![]()
|
|
||||||||||||
(China (Mainland))










