Product Summary
The TPS79201DBVR is a low-dropout (LDO) low-power linear voltage regulator features high power supply rejection ratio (PSRR), ultralow noise, fast start-up, and excellent line and load transient responses in small outline, SOT223-6 and 5-pin DDPAK packages. Each device in the family isstable, with a small 1-μF ceramic capacitor on the output. The applications of the TPS79201DBVR include Cellular and Cordless Telephones, VCOs, RF, Bluetooth, Wireless LAN, Handheld Organizers, PDA.
Parametrics
TPS79201DBVR absolute maximum ratings: (1)Input voltage range: -0.3 V to 6 V; (2)Voltage range at EN: -0.3 V to VI + 0.3 V; (3)Voltage on OUT: -0.3 V to 6 V; (4)Peak output current: Internally limited; (5)ESD rating, HBM: 2 kV; (6)ESD rating, CDM: 500 V; (7)Continuous total power dissipation: See Dissipation Rating Table; (8)Operating virtual junction temperature range, TJ: -40℃ to 150℃; (9)Operating ambient temperature range, TA: -40℃ to 85℃; (10)Storage temperature range, Tstg: -65℃ to 150℃.
Features
TPS79201DBVR features: (1)100mA Low-Dropout Regulator With Enable; (2)Available in 2.5-V, 2.8-V, 3-V, and Adjustable; (3)High PSRR (75 dB at 10 kHz); (4)Ultralow Noise (27μV); (5)Fast Start-Up Time (50 μs); (6)Stable With any 1-μF Ceramic Capacitor; (7)Excellent Load/Line Transient; (8)Very Low Dropout Voltage (55mV at Full Load, TPS79230); (9)5-Pin SOT23-6 Package; (10)TPS791xx provides EN options.
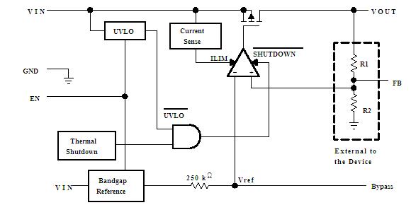
Diagrams

| Image | Part No | Mfg | Description | ![]() |
Pricing (USD) |
Quantity | ||||||||||||
|---|---|---|---|---|---|---|---|---|---|---|---|---|---|---|---|---|---|---|
![]() |
![]() TPS79201DBVR |
![]() Texas Instruments |
![]() Low Dropout (LDO) Regulators 100mA Adj LDO |
![]() Data Sheet |
![]()
|
|
||||||||||||
![]() |
![]() TPS79201DBVRG4 |
![]() Texas Instruments |
![]() Low Dropout (LDO) Regulators 100mA Adj LDO |
![]() Data Sheet |
![]()
|
|
||||||||||||
(China (Mainland))









