Product Summary
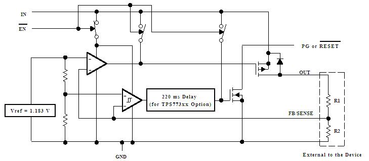
The TPS77350DGK is a low-dropout regulator with integrated power-on reset and power good (PG) function respectively. The TPS77350DGK is capable of supplying 250 mA of output current with a dropout of 200 mV (TPS77333,TPS77433). Quiescent current is 92μA at full load dropping down to 1μA when device is disabled. The device is optimized to be stable with a wide range of output capacitors including low ESR ceramic (10μF) or low capacitance (1μF) tantalum capacitors.
Parametrics
TPS77350DGK absolute maximum ratings: (1)Input voltage range, VI: -0.3 V to 13.5 V; (2)Voltage range at EN: -0.3 V to 16.5 V; (3)Maximum RESET voltage (TPS773xx): 16.5 V; (4)Maximum PG voltage (TPS774xx): 16.5 V; (5)Peak output current: Internally limited; (6)Continuous total power dissipation: See Dissipation Rating Table; (7)Output voltage, VO (OUT, FB): 5.5 V; (8)Operating virtual junction temperature range, TJ: -40℃ to 125℃ Storage temperature range, Tstg: -65℃ to 150℃; (9)ESD rating, HBM: 2 kV.
Features
TPS77350DGK features: (1)Open Drain Power-On Reset With 220-ms Delay (TPS773xx); (2)Open Drain Power-Good (PG) Status Output (TPS774xx); (3)250-mA Low-Dropout Voltage Regulator; (4)Available in 1.5-V, 1.6-V (TPS77316 Only), 1.8-V, 2.7-V, 2.8-V, 3.3-V, 5.0-V Fixed Outputand Adjustable Versions; (5)Dropout Voltage Typically 200 mV at 250 mA (TPS77333, TPS77433); (6)Ultralow 92-μA Quiescent Current (Typ); (7)8-Pin MSOP (DGK) Package; (8)Low Noise (55μVrms) Without an External Filter (Bypass) Capacitor (TPS77318,TPS77418); (9)2% Tolerance Over Specified Conditions For Fixed-Output Versions; (10)Fast Transient Response; (11)Thermal Shutdown Protection; (12)See the TPS779xx Family of Devices forActive High Enable.
Diagrams

| Image | Part No | Mfg | Description | ![]() |
Pricing (USD) |
Quantity | ||||||||||||
|---|---|---|---|---|---|---|---|---|---|---|---|---|---|---|---|---|---|---|
![]() |
![]() TPS77350DGKG4 |
![]() Texas Instruments |
![]() Low Dropout (LDO) Regulators 250mA LDO & SVS |
![]() Data Sheet |
![]()
|
|
||||||||||||
![]() |
![]() TPS77350DGKRG4 |
![]() Texas Instruments |
![]() Low Dropout (LDO) Regulators 250mA LDO & SVS |
![]() Data Sheet |
![]()
|
|
||||||||||||
![]() |
![]() TPS77350DGKR |
![]() Texas Instruments |
![]() Low Dropout (LDO) Regulators 250mA LDO & SVS |
![]() Data Sheet |
![]()
|
|
||||||||||||
![]() |
![]() TPS77350DGK |
![]() Texas Instruments |
![]() Low Dropout (LDO) Regulators 250mA LDO & SVS |
![]() Data Sheet |
![]()
|
|
||||||||||||
(China (Mainland))









