Product Summary
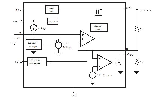
The TPS74901RGWR is a low-dropout (LDO) linear regulator provides an easy-to-use robust power management solution for a wide variety of applications. User-programmable soft-start minimizes stress on the input power source by reducing capacitive inrush current on start-up. The soft-start is monotonic andfor Other Supplies well-suited for powering many different types of processors and ASICs. The applications of the TPS74901RGWR include FPGA Applications, DSP Core and I/O Voltages, Post-Regulation Applications, Applications With Special Start-Up Time or Sequencing Requirements, Hot-Swap and Inrush Controls.
Parametrics
TPS74901RGWR absolute maximum ratings: (1)VIN, VBIAS, Input voltage range: -0.3 to +6V; (2)VEN Enable voltage range: -0.3 to +6V; (3)VPG Power-good voltage range: -0.3 to +6V; (4)VSS, Soft-start voltage range: -0.3 to +6V; (5)VFB, Feedback voltage range: -0.3 to +6V; (6)VOUT, Output voltage range: -0.3 to VIN + 0.3V; (7)IOUT, Maximum output current: Internally limited; (8)Output short-circuit duration: Indefinite; (9)PDISS, Continuous total power dissipation: See Dissipation Ratings Table; (10)TJ, Operating junction temperature range: -40 to +125℃; (11)TSTG, Storage junction temperature range: -55 to +150℃.
Features
TPS74901RGWR features: (1)Ultra-Low VIN and VOUT Range: 0.8V to 5.5V; (2)VBIAS Range 2.7V to 5.5V; (3)Low Dropout: 60mV typ at 1.5A, VBIAS = 5V; (4)Power Good (PG) Output Allows Supply Monitoring or Provides a Sequencing Signal for Other Supplies; (5)2% Accuracy Over Line/Load/Temperature; (6)Programmable Soft-Start Provides Linear Voltage Startup; (7)VBIAS Permits Low VIN Operation with Good Transient Response; (8)Stable with Any Output Capacitor ≥ 2.2μF; (9)Available in a Small 3mm x 3mm x 1mm SON-10 Package.
Diagrams

| Image | Part No | Mfg | Description | ![]() |
Pricing (USD) |
Quantity | ||||||||||||
|---|---|---|---|---|---|---|---|---|---|---|---|---|---|---|---|---|---|---|
![]() |
![]() TPS74901RGWR |
![]() Texas Instruments |
![]() Low Dropout (LDO) Regulators 3.0A LDO Linear Reg |
![]() Data Sheet |
![]()
|
|
||||||||||||
![]() |
![]() TPS74901RGWRG4 |
![]() Texas Instruments |
![]() Low Dropout (LDO) Regulators 3.0A LDO Linear Reg |
![]() Data Sheet |
![]()
|
|
||||||||||||
(China (Mainland))









