Product Summary
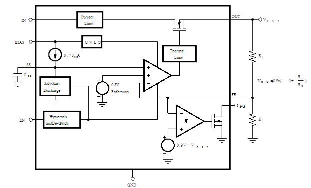
The TPS74401KTWT is a low-dropout (LDO) linear regulator provides an easy-to-use robust power management solution for a wide variety of applications. User-programmable soft-start minimizes stress on the External Bias Supply input power source by reducing capacitive inrush current on start-up. The soft-start is monotonic and well suited for powering many different types of processors and ASICs. The applications of the TPS74401KTWT include FPGA Applications, DSP Core and I/O Voltages, Post-Regulation Applications, Applications with Special Start-Up Time or Sequencing Requirements, Hot-Swap and Inrush Controls.
Parametrics
TPS74401KTWT absolute maximum ratings: (1)VIN, VBIAS Input voltage range: -0.3 to +6V; (2)VEN Enable voltage range: -0.3 to +6V; (3)VPG Power-good voltage range: -0.3 to +6V; (4)IPG PG sink current: 0 to +1.5mA; (5)VSS SS pin voltage range: -0.3 to +6V; (6)VFB Feedback pin voltage range: -0.3 to +6V; (7)VOUT Output voltage range: -0.3 to VIN + 0.3V; (8)IOUT Maximum output current: Internally limited; (9)Output short circuit duration: Indefinite; (10)PDISS Continuous total power dissipation: See Dissipation Ratings Table; (11)TJ Operating junction temperature range: -40 to +125℃; (12)TSTG Storage junction temperature range: -55 to +150℃.
Features
TPS74401KTWT features: (1)Soft-Start (SS) Pin Provides a Linear Startup with Ramp Time Set by External Capacitor; (2)1% Accuracy Over Line, Load, and Temperature; (3)Supports Input Voltages as Low as 0.9V with External Bias Supply; (4)Adjustable Output (0.8V to 3.6V); (5)Ultra-Low Dropout: 55mV at 1.5A (typ); (6)Stable with Any or No Output Capacitor; (7)Excellent Transient Response; (8)Available in 5mm × 5mm × 1mm QFN and DDPAK-7 Packages; (9)Open-Drain Power-Good (5 × 5 QFN); (10)Active High Enable.
Diagrams

| Image | Part No | Mfg | Description | ![]() |
Pricing (USD) |
Quantity | ||||||||||||
|---|---|---|---|---|---|---|---|---|---|---|---|---|---|---|---|---|---|---|
![]() |
![]() TPS74401KTWTG3 |
![]() Texas Instruments |
![]() Low Dropout (LDO) Regulators Sgl Output 3.0A Adj. Prgrmbl SoftStart |
![]() Data Sheet |
![]()
|
|
||||||||||||
![]() |
![]() TPS74401KTWT |
![]() Texas Instruments |
![]() Low Dropout (LDO) Regulators Sgl Output 3.0A Adj. Prgrmbl SoftStart |
![]() Data Sheet |
![]()
|
|
||||||||||||
(China (Mainland))









