Product Summary
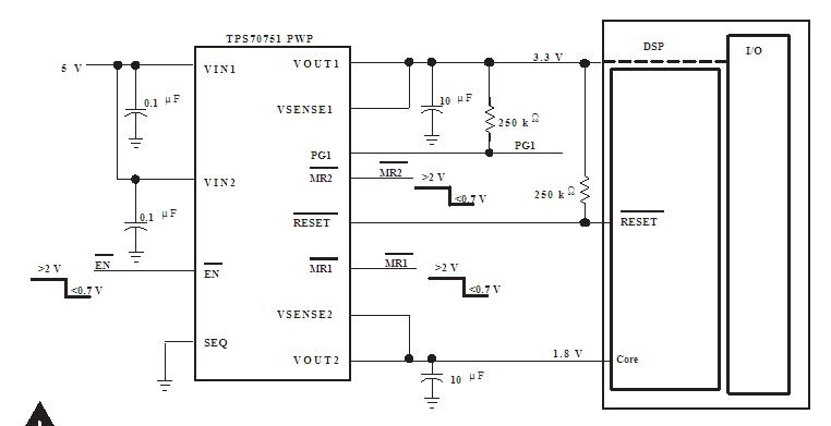
The TPS70702PWP is a dual-output low-dropout voltage regulator. The TPS70702PWP is designed to provide a complete power management solution for DSP, processor power, ASIC, FPGA, and digital applications where dual output voltage regulators are required. Easy programmability of these quencing function makes this family ideal forany DSP applications with power sequencing requirement. Differentiated features, such asaccuracy, fast transient response, SVS supervi-sory circuit (power on reset), manual reset inputs,and enable function, provide a complete systemsolution.
Parametrics
TPS70702PWP absolute maximum ratings: (1)Input voltage, VI: 2.7 to 6V; (2)Output current, IO (regulator 1): 0 to 500mA; (3)Output current, IO (regulator 2): 0 to 250mA; (4)Output voltage range (for adjustable option): 1.2 to 25.5V; (5)Operating virtual junction temperature, TJ: -40 to 125℃.
Features
TPS70702PWP features: (1)Dual Output Voltages for Split-Supply Applications; (2)Selectable Power Up Sequencing for DSP Applications; (3)Output Current Range of 250 mA on Regulator 1 and 125mA on Regulator 2; (4)Fast Transient Response; (5)Voltage Options are 3.3-V/2.5-V, 3.3-V/1.8-V,3.3-V/1.5-V, 3.3-V/1.2-V, and Dual Adjustable Outputs; (6)Open Drain Power-On Reset With 120-ms Delay; (7)Open Drain Power Good for Regulator 1; (8)Ultra Low 190μA (typ) Quiescent Current; (9)1μA Input Current During Standby; (10)Low Noise: 65 μVRMS Without Bypass Capacitor; (11)Quick Output Capacitor Discharge Feature; (12)Two Manual Reset Inputs; (13)2% Accuracy Over Load and Temperature; (14)Undervoltage Lockout (UVLO) Feature; (15)20-Pin PowerPAD TSSOP Package; (16)Thermal Shutdown Protection.
Diagrams

| Image | Part No | Mfg | Description | ![]() |
Pricing (USD) |
Quantity | ||||||||||||
|---|---|---|---|---|---|---|---|---|---|---|---|---|---|---|---|---|---|---|
![]() |
![]() TPS70745PWP |
![]() Texas Instruments |
![]() Low Dropout (LDO) Regulators 3.3V/1.2V 250/125mA |
![]() Data Sheet |
![]()
|
|
||||||||||||
![]() |
![]() TPS70745PWPR |
![]() Texas Instruments |
![]() Low Dropout (LDO) Regulators Dual-Output LDO |
![]() Data Sheet |
![]() Negotiable |
|
||||||||||||
![]() |
![]() TPS70745PWPRG4 |
![]() Texas Instruments |
![]() Low Dropout (LDO) Regulators Dual-Output LDO |
![]() Data Sheet |
![]() Negotiable |
|
||||||||||||
![]() |
![]() TPS70745PWPG4 |
![]() Texas Instruments |
![]() Low Dropout (LDO) Regulators Dual-Output LDO Vltg Regulator |
![]() Data Sheet |
![]()
|
|
||||||||||||
(China (Mainland))









