Product Summary
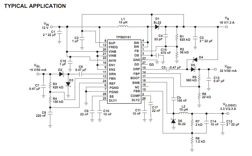
The TPS65161PWPRG4 is a bias power supply for TV and monitor TFT LCD panels. The TPS65161PWPRG4 offers a compact power supply solution to provide all four voltages required by thin-film transistor (TFT) LCD panels. With their high current capabilities, the TPS65161PWPRG4 is ideal for large screen monitor panels and LCD TV applications. The applications are TFT LCD Displays for Monitor and LCD TV.
Parametrics
TPS65161PWPRG4 absolute maximum ratings: (1)Voltages on pin VIN: - 0.3 V to 16.5 V; (2)Voltages on pin EN1, EN2, FREQ: – 0.3 V to 16.5 V; (3)Voltage on pin SW: 25 V; (4)Voltage on pin SWB: 20 V; (5)Voltages on pin OS, SUP, GD: 25 V; (6)TA, Operating junction temperature: –40 to 150℃; (7)Tstg, Storage temperature range: –65 to 150℃.
Features
TPS65161PWPRG4 features: (1)8-V to 14.7-V Input Voltage Range; (2)V S Output Voltage Range up to 19 V; (3)1.5% Accurate 2.3-A Step-Down Converter; (4)500-kHz/750-kHz Fixed Switching Frequency; (5)Negative Charge Pump Driver for V GL; (6)Positive Charge Pump Driver for V GH; (7)Adjustable Sequencing for V GL , V GH; (8)Gate Drive Signal to Drive External MOSFET; (9)Internal and Adjustable Soft Start; (10)Short-Circuit Protection; (11)Overvoltage Protection; (12)Thermal Shutdown; (13)Available in HTSSOP-28 Package.
Diagrams

| Image | Part No | Mfg | Description | ![]() |
Pricing (USD) |
Quantity | ||||||||||||
|---|---|---|---|---|---|---|---|---|---|---|---|---|---|---|---|---|---|---|
![]() |
![]() TPS65161PWPRG4 |
![]() Texas Instruments |
![]() Other Power Management 12V/2.8A(I/O) 4-CH Multi-Converter |
![]() Data Sheet |
![]()
|
|
||||||||||||
| Image | Part No | Mfg | Description | ![]() |
Pricing (USD) |
Quantity | ||||||||||||
![]() |
![]() TPS60100 |
![]() Other |
![]() |
![]() Data Sheet |
![]() Negotiable |
|
||||||||||||
![]() |
![]() TPS60100EVM-131 |
![]() Texas Instruments |
![]() Power Management IC Development Tools 2 batt cells |
![]() Data Sheet |
![]()
|
|
||||||||||||
![]() |
![]() TPS60100PWP |
![]() Texas Instruments |
![]() Charge Pumps Reg 3.3V Lo-Ns Chrg Pump DC-DC Cnvtr |
![]() Data Sheet |
![]()
|
|
||||||||||||
![]() |
![]() TPS60100PWPG4 |
![]() Texas Instruments |
![]() Charge Pumps Reg 3.3V Lo-Ns Chrg Pump DC-DC Cnvtr |
![]() Data Sheet |
![]()
|
|
||||||||||||
![]() |
![]() TPS60100PWPR |
![]() Texas Instruments |
![]() Charge Pumps Reg 3.3V Lo-Ns Chrg Pump DC-DC Cnvtr |
![]() Data Sheet |
![]()
|
|
||||||||||||
![]() |
![]() TPS60100PWPRG4 |
![]() Texas Instruments |
![]() Charge Pumps Reg 3.3V Lo-Ns Chrg Pump DC-DC Cnvtr |
![]() Data Sheet |
![]()
|
|
||||||||||||
(China (Mainland))










