Product Summary
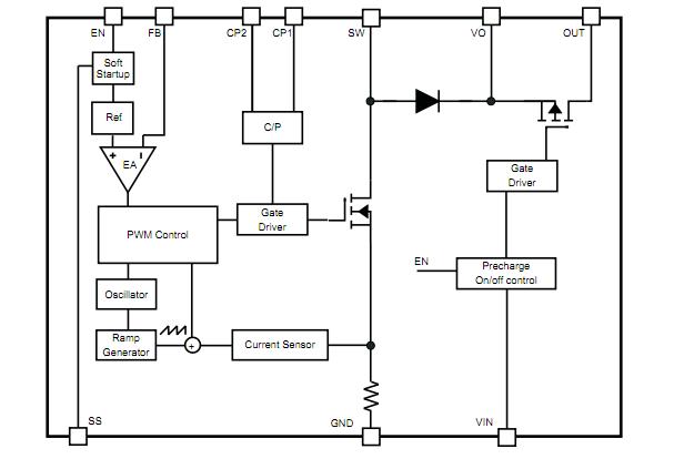
The TPS61093DSKR is a 1.2-MHz, fixed-frequency boost converter designed for high integration and high reliability. The IC integrates a 20-V power switch, input/output isolation switch, and power diode. When the output current exceeds the over load limit, the IC ’s isolation switch opens up to disconnect the output from the input. This protects the IC and the input supply. The isolation switch also disconnects the output from the input during shutdown to minimize leakage current. When the IC is shutdown, the output capacitor is discharged to a low voltage level by internal diodes. The applications of the TPS61093DSKR include Glucose Meter, OLED Power Supply, 3.3-V to 12-V, 5-V to 12-V Boost Converter.
Parametrics
TPS61093DSKR absolute maximum ratings: (1)Supply voltage on pin VIN: -0.3 V to 7 V; (2)Voltage on pins CP2, EN, and SS: -0.3 V to 7 V; (3)Voltage on pin CP1 and FB: -0.3 V to 3 V; (4)Voltage on pin SW, VO, and OUT: -0.3 V to 20 V; (5)HBM ESD Rating: 2 kV; (6)Operating temperature range, TA: -40℃ to 85℃; (7)Maximum operating junction temperature, TJ: 150℃; (8)Storage temperature, Tst: -55℃ to 150℃.
Features
TPS61093DSKR features: (1)Input Range: 1.6-V to 6-V; (2)Integrated Power Diode and Isolation FET; (3)20-V Internal Switch FET With 1.1-A Current; (4)Fixed 1.2-MHz Switching Frequency; (5)Efficiency at 15-V Output up to 88%; (6)Over Load and Over Voltage Protection; (7)Programmable Soft Start-up; (8)Load Discharge Path After IC Shutdown; (9)2.5 × 2.5 × 0.8 mm SON Package.
Diagrams

| Image | Part No | Mfg | Description | ![]() |
Pricing (USD) |
Quantity | ||||||||||||
|---|---|---|---|---|---|---|---|---|---|---|---|---|---|---|---|---|---|---|
![]() |
![]() TPS61093DSKR |
![]() Texas Instruments |
![]() DC/DC Switching Regulators Low In 20V/1.1A Step Up DC/DC Converter |
![]() Data Sheet |
![]()
|
|
||||||||||||
| Image | Part No | Mfg | Description | ![]() |
Pricing (USD) |
Quantity | ||||||||||||
![]() |
![]() TPS60100 |
![]() Other |
![]() |
![]() Data Sheet |
![]() Negotiable |
|
||||||||||||
![]() |
![]() TPS60100EVM-131 |
![]() Texas Instruments |
![]() Power Management IC Development Tools 2 batt cells |
![]() Data Sheet |
![]()
|
|
||||||||||||
![]() |
![]() TPS60100PWP |
![]() Texas Instruments |
![]() Charge Pumps Reg 3.3V Lo-Ns Chrg Pump DC-DC Cnvtr |
![]() Data Sheet |
![]()
|
|
||||||||||||
![]() |
![]() TPS60100PWPG4 |
![]() Texas Instruments |
![]() Charge Pumps Reg 3.3V Lo-Ns Chrg Pump DC-DC Cnvtr |
![]() Data Sheet |
![]()
|
|
||||||||||||
![]() |
![]() TPS60100PWPR |
![]() Texas Instruments |
![]() Charge Pumps Reg 3.3V Lo-Ns Chrg Pump DC-DC Cnvtr |
![]() Data Sheet |
![]()
|
|
||||||||||||
![]() |
![]() TPS60100PWPRG4 |
![]() Texas Instruments |
![]() Charge Pumps Reg 3.3V Lo-Ns Chrg Pump DC-DC Cnvtr |
![]() Data Sheet |
![]()
|
|
||||||||||||
(China (Mainland))









