Product Summary
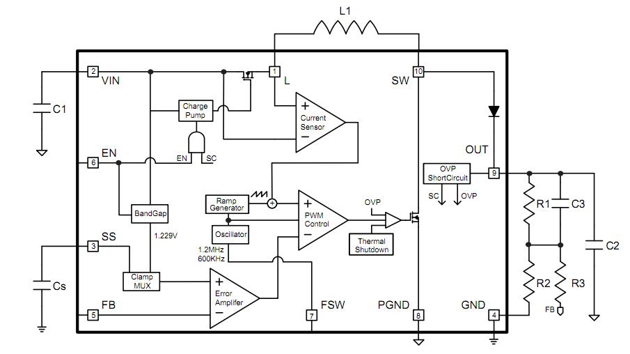
The TPS61080DRCR is a 1.2MHz/600kHz fixed frequency boost regulator designed for high integration, which integrates a power switch, an input/output isolation switch and a power diode. When a short circuit condition is detected, the isolation switch opens up to disconnect the output from the input. As a result, the IC protects itself and the input source from any pin, except VIN, from being shorted to ground. The applications of the TPS61080DRCR include 3.3V to 12V, 5V to 12V and 24V Boost Converter, White LED Backlight for Media Form Factor, Display, OLED Power Supply, xDSL Applications, TFT-LCD Bias Supply, White LED Flash Light.
Parametrics
TPS61080DRCR absolute maximum ratings: (1)Supply Voltages on pin VIN: -0.3 to 7 V; (2)Voltages on pins EN, FB, SS, L and FSW: -0.3 to 7 V; (3)Voltage on pin OUT: 30V; (4)Voltage on pin SW: 30V; (5)Continuous Power Dissipation: See Dissipation Rating Table; (6)Operating Junction Temperature Range: -40 to 150℃; (7)Storage Temperature Range: -65 to 150℃; (8)Lead Temperature (soldering, 10 sec): 260℃.
Features
TPS61080DRCR features: (1)2.5-V to 6-V Input Voltage Range; (2)Up to 27-V Output Voltage; (3)0.5-A Integrated Switch (TPS61080); (4)1.3-A Integrated Switch (TPS61081); (5)12 V/400 mA and 24 V/170 mA From 5-V Input (TYP); (6)Integrated Power Diode; (7)1.2-MHz/600-kHz Selectable Fixed Switching; (8)Frequency; (9)Input to Output Isolation; (10)Short-Circuit Protection; (11)Programmable Soft Start; (12)Overvoltage Protection; (13)Up to 87% Efficiency; (14)10-Pin 3 mm × 3 mm QFN Package.
Diagrams

| Image | Part No | Mfg | Description | ![]() |
Pricing (USD) |
Quantity | ||||||||||||
|---|---|---|---|---|---|---|---|---|---|---|---|---|---|---|---|---|---|---|
![]() |
![]() TPS61080DRCR |
![]() Texas Instruments |
![]() LED Lighting Drivers High Vge DC/DC Boost Converter |
![]() Data Sheet |
![]()
|
|
||||||||||||
![]() |
![]() TPS61080DRCRG4 |
![]() Texas Instruments |
![]() LED Lighting Drivers 27V 500mA SW 1.2MHz Boost Cnvrtr |
![]() Data Sheet |
![]()
|
|
||||||||||||
(China (Mainland))









