Product Summary
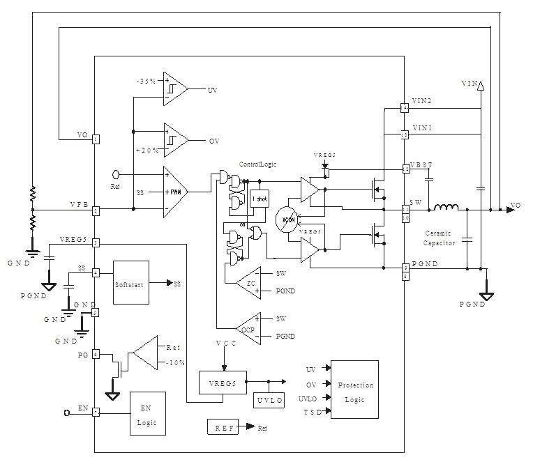
The TPS54426PWPR is an adaptive on-time D-CAP2 mode synchronous buck converter. The TPS54426PWPR enables system designers to complete the suite of Capacitor various end equipment’s power bus regulators with a cost effective, low component count, low standby current solution. The main control loop for the TPS54426PWPR uses the D-CAP2 mode control which provides a fast transient response with no external components. The applications of the TPS54426PWPR include Wide Range of Applications for Low Voltage System, Digital TV Power Supply, High Definition Blu-ray Disc Players, Networking Home Terminal, Digital Set Top Box (STB).
Parametrics
TPS54426PWPR absolute maximum ratings: (1)VCC, Supply input voltage range: 4.5 to 18 V; (2)VIN, Power input voltage range: 2 to 18 V; (3)VI, Input voltage range, VBST: –0.1 to 24V; VBST (vs SW1, SW2): –0.1 to 5.7V; SS, PG: –0.1 to 5.7V; EN: –0.1 to 18V; VO, VFB: –0.1 to 5.5V; SW1, SW2: –1.8 to 18V; SW1, SW2 (10 ns transient): –3 to 18V; PGND1, PGND2: –0.1 to 0.1V; (4)VO, Output voltage range VREG5 –0.1 to 5.7 V; (5)TA, Operating free-air temperature –40 to 85℃; (6)TJ, Operating junction temperature –40 to 125℃.
Features
TPS54426PWPR features: (1)D-CAP2 Mode Enables Fast Transient Response; (2)Low Output Ripple and Allows Ceramic Output Capacitor; (3)Wide VCC Input Voltage Range: 4.5 V to 18 V; (4)Wide VIN Input Voltage Range: 2 V to 18 V; (5)Output Voltage Range: 0.76 V to 5.5 V; (6)Highly Efficient Integrated FET’s Optimized for Lower Duty Cycle Applications; (7)High Efficiency, less than 10μA at Shutdown; (8)High Initial Bandgap Reference Accuracy; (9)Adjustable Soft Start; (10)Pre-Biased Soft Start; (11)700-kHz Switching Frequency (fSW); (12)Cycle-By-Cycle Overcurrent Limit; (13)Power Good Output; (14)Auto-skip Eco-mode for high efficiency at light load.
Diagrams

| Image | Part No | Mfg | Description | ![]() |
Pricing (USD) |
Quantity | ||||||||||||
|---|---|---|---|---|---|---|---|---|---|---|---|---|---|---|---|---|---|---|
![]() |
![]() TPS54426PWPR |
![]() Texas Instruments |
![]() DC/DC Switching Converters 4.5-18V Inp,4A Synch SWIFT Converter |
![]() Data Sheet |
![]()
|
|
||||||||||||
| Image | Part No | Mfg | Description | ![]() |
Pricing (USD) |
Quantity | ||||||||||||
![]() |
![]() TPS5100 |
![]() Other |
![]() |
![]() Data Sheet |
![]() Negotiable |
|
||||||||||||
![]() |
![]() TPS5100IPW |
![]() Texas Instruments |
![]() DC/DC Switching Controllers Lo Inpt Vltg Triple Ch Cntrllr |
![]() Data Sheet |
![]()
|
|
||||||||||||
![]() |
![]() TPS5100IPWR |
![]() Texas Instruments |
![]() DC/DC Switching Controllers Lo Input Vltg Triple Ch Cntrlr |
![]() Data Sheet |
![]()
|
|
||||||||||||
![]() |
![]() TPS5100IPWRG4 |
![]() Texas Instruments |
![]() DC/DC Switching Controllers Lo Input Vltg Triple Ch Cntrlr |
![]() Data Sheet |
![]()
|
|
||||||||||||
![]() |
![]() TPS5102 |
![]() Other |
![]() |
![]() Data Sheet |
![]() Negotiable |
|
||||||||||||
![]() |
![]() TPS51020 |
![]() Other |
![]() |
![]() Data Sheet |
![]() Negotiable |
|
||||||||||||
(China (Mainland))









