Product Summary
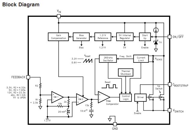
The LM2676T-ADJ/NOPB is a regulator. It is a monolithic integrated circuit which provides all of the active functions for a step-down (buck) switching regulator capable of driving up to 3A loads with excellent line and load regulation characteristics. High efficiency (>90%) is obtained through the use of a low ON-resistance DMOS power switch. The LM2676T-ADJ/NOPB consists of fixed output voltages of 3.3V, 5V and 12V and an adjustable output version. The applications of the LM2676T-ADJ/NOPB include Simple to design, high efficiency (>90%) step-down switching regulators, Efficient system pre-regulator for linear voltage regulators and Battery chargers.
Parametrics
LM2676T-ADJ/NOPB absolute maximum ratings: (1)Input Supply Voltage: 45V; (2)ON/OFF Pin Voltage: -0.1V to 6V; (3)Switch Voltage to Ground: -1V to VIN; (4)Boost Pin Voltage: VSW +8V; (5)Feedback Pin Voltage: -0.3V to 14V; (6)Power Dissipation: Internally Limited; (7)ESD: 2 kV; (8)Storage Temperature Range: -65 to 150℃; (9)Soldering Temperature: Wave 4 sec, 260℃; Infrared 10 sec, 240℃; Vapor Phase 75 sec, 219℃.
Features
LM2676T-ADJ/NOPB features: (1)Efficiency up to 94%; (2)Simple and easy to design with (using off-the-shelf external components); (3)150 mΩ DMOS output switch; (4)3.3V, 5V and 12V fixed output and adjustable (1.2V to 37V ) versions; (5)50μA standby current when switched OFF; (6)±2%maximum output tolerance over full line and load conditions; (7)Wide input voltage range: 8V to 40V; (8)260 KHz fixed frequency internal oscillator; (9)-40 to +125℃ operating junction temperature range.
Diagrams

| Image | Part No | Mfg | Description | ![]() |
Pricing (USD) |
Quantity | ||||||||||||
|---|---|---|---|---|---|---|---|---|---|---|---|---|---|---|---|---|---|---|
![]() |
![]() LM2676T-ADJ/NOPB |
![]() National Semiconductor (TI) |
![]() Switching Converters, Regulators & Controllers HIGH EFF 3A STEP- DOWN VLTG REG |
![]() Data Sheet |
![]()
|
|
||||||||||||
| Image | Part No | Mfg | Description | ![]() |
Pricing (USD) |
Quantity | ||||||||||||
![]() |
![]() LM26 |
![]() Other |
![]() |
![]() Data Sheet |
![]() Negotiable |
|
||||||||||||
![]() |
![]() LM26001 |
![]() Other |
![]() |
![]() Data Sheet |
![]() Negotiable |
|
||||||||||||
![]() |
![]() LM26001BMH/NOPB |
![]() National Semiconductor (TI) |
![]() Switching Converters, Regulators & Controllers |
![]() Data Sheet |
![]()
|
|
||||||||||||
![]() |
![]() LM26001BMHX/NOPB |
![]() National Semiconductor (TI) |
![]() Switching Converters, Regulators & Controllers |
![]() Data Sheet |
![]()
|
|
||||||||||||
![]() |
![]() LM26001EVAL |
![]() National Semiconductor (TI) |
![]() Power Management IC Development Tools EVAL BD FOR LM26001 |
![]() Data Sheet |
![]()
|
|
||||||||||||
![]() |
![]() LM26001MXA |
![]() National Semiconductor (TI) |
![]() Switching Converters, Regulators & Controllers |
![]() Data Sheet |
![]()
|
|
||||||||||||
(China (Mainland))










