Product Summary
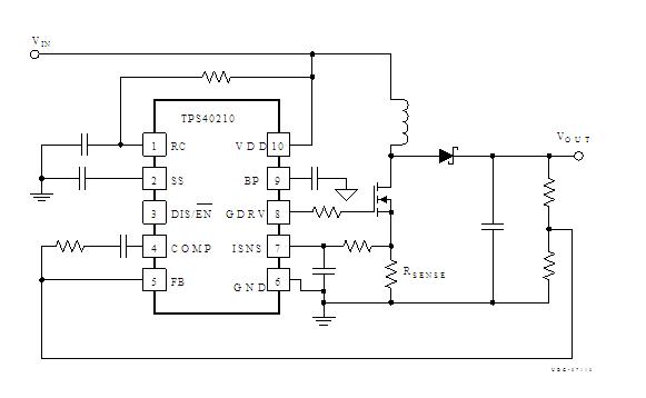
The TPS40211DGQ is a wide-input voltage (4.5 V to 52 V), non-synchronous boost controllers. The device is suitable for topologies which require agrounded source N-channel FET including boost, flyback, SEPIC and various LED Driver applications. The TPS40211DGQ features include programmable soft start,overcurrent protection with automatic retry and programmable oscillator frequency. Current modecontrol provides improved transient response andsimplified loop compensation. The main difference between the two parts is the reference voltage towhich the error amplifier regulates the FB pin. The applications of the TPS40211DGQ include LED Lighting, Industrial Control Systems; Battery Powered Systems.
Parametrics
TPS40211DGQ absolute maximum ratings: (1)Input voltage range, VDD: -0.3 to 52V; RC, SS, FB, DIS/EN: -0.3 to 10V; ISNS: -0.3 to 8OV; (2)Output voltage range, COMP, BP, GDRV: -0.3 to 9; (3)TJ, Operating junction temperature range: -40 to 150℃Tstg, Storage temperature: -55 to 150℃.
Features
TPS40211DGQ features: (1)Suitable for Boost, Flyback, SEPIC, and LED Device Driver Topologies; (2)Wide Input Operating Voltage: 4.5 V to 52 V; (3)Adjustable Oscillator Frequency; (4)Fixed Frequency Current Mode Control; (5)Internal Slope Compensation; (6)Integrated Low-Side Driver; (7)Programmable Closed Loop Soft Start; (8)Overcurrent Protection; (9)700-mV Reference (TPS40210); (10)263-mV Reference (TPS40211); (11)Low Current Disable Function.
Diagrams

| Image | Part No | Mfg | Description | ![]() |
Pricing (USD) |
Quantity | ||||||||||||
|---|---|---|---|---|---|---|---|---|---|---|---|---|---|---|---|---|---|---|
![]() |
![]() TPS40211DGQ |
![]() Texas Instruments |
![]() LED Lighting Drivers Wide Input Rnge Crnt Mode Boost Cntrlr |
![]() Data Sheet |
![]()
|
|
||||||||||||
![]() |
![]() TPS40211DGQG4 |
![]() Texas Instruments |
![]() LED Lighting Drivers Wide Inp Range Crnt Mode Boost Cntrlr |
![]() Data Sheet |
![]()
|
|
||||||||||||
![]() |
![]() TPS40211DGQRG4 |
![]() Texas Instruments |
![]() LED Lighting Drivers Wide In Range Crnt Mode Boost Cntrlr |
![]() Data Sheet |
![]()
|
|
||||||||||||
![]() |
![]() TPS40211DGQR |
![]() Texas Instruments |
![]() LED Lighting Drivers Wide Input Rng Crnt Mode Boost Cntrlr |
![]() Data Sheet |
![]()
|
|
||||||||||||
(China (Mainland))









