Product Summary
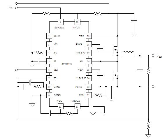
The TPS40170RGYR is a full-featured, synchronous PWM buck controller that operates at an input voltage between 4.5V and 60V and is optimized for high-power-density, high-reliability DC/DC converter applications. The controller implements voltage-mode control with input-voltage feed-forward compensation that enables instant response to input voltage change. The switching frequency is programmable from 100 kHz to 600 kHz. The applications of the TPS40170RGYR include POL Modules, Wide Input Voltage, High-Power DensityDC/DC Converters for Industrial, Networkingand Telecomm Equipment.
Parametrics
TPS40170RGYR absolute maximum ratings: (1)Input voltage, VIN: -0.3 to 62V; M/S: -0.3 to VIN V; UVLO: -0.3 to 16V; SW: -5 to VIN V; BOOT: VSW + 8.8V; (2)Output voltage, HDRV: VSW to BOOT; BOOT-SW, HDRV-SW (differential from BOOT or HDRV to SW): -0.3 to 8.8 V; VBP, LDRV, COMP, RT, ENABLE, PGOOD, SYNC–0.3 to 8.8V; VDD, FB, TRK, SS, ILIM: -0.3 to 3.6V; (3)AGND-PGND, PGND-AGND: -200 to 200mV; (4)Electrostatic discharge (ESD), Human body model (HBM): 2kV; Charge device model (CDM): 1kV; (5)Lead Temperature: 260℃; (6)Operating junction temperature range, TJ: -40 to 125℃; (7)Storage temperature, Tstg: -55 to 150℃.
Features
TPS40170RGYR features: (1)Wide-Input Voltage Range from 4.5 V to 60 V; (2)600-mV Reference Voltage with 1% Accuracy; (3)Programmable UVLO and Hysteresis; (4)Voltage Mode Control With Voltage Feed Forward; (5)Programmable Frequency Between 100 kHz and 600 kHz; (6)Bi-directional -Frequency Synchronization With Master/Slave Option; (7)Low-side FET Sensing Overcurrent Protection and High-Side FET Sensing Short-Circuit Compensation; (8)Programmable Closed Loop Soft-Start; (9)Supports Pre-Biased Outputs; (10)Thermal Shutdown at 165℃ with Hysteresis; (11)Voltage Tracking; (12)Power Good; (13)ENABLE with 1-μA Low-Current Shutdown; (14)8.0-V and 3.3-V LDO Output; (15)Integrated Bootstrap Diode; (16)20-Pin 3.5 mm× 4.5 mm QFN (RGY) Package.
Diagrams

| Image | Part No | Mfg | Description | ![]() |
Pricing (USD) |
Quantity | ||||||||||||
|---|---|---|---|---|---|---|---|---|---|---|---|---|---|---|---|---|---|---|
![]() |
![]() TPS40170RGYR |
![]() Texas Instruments |
![]() DC/DC Switching Controllers 4.5-60V Wide-Inp Syn PWM Buck Controller |
![]() Data Sheet |
![]()
|
|
||||||||||||
| Image | Part No | Mfg | Description | ![]() |
Pricing (USD) |
Quantity | ||||||||||||
![]() |
![]() TPS40000 |
![]() Other |
![]() |
![]() Data Sheet |
![]() Negotiable |
|
||||||||||||
![]() |
![]() TPS40000DGQ |
![]() Texas Instruments |
![]() Voltage Mode PWM Controllers Low Input 2.25V-5.5V 300 kHz Frequency |
![]() Data Sheet |
![]()
|
|
||||||||||||
![]() |
![]() TPS40000DGQG4 |
![]() Texas Instruments |
![]() Voltage Mode PWM Controllers Low Input 2.25V-5.5V 300 kHz Frequency |
![]() Data Sheet |
![]()
|
|
||||||||||||
![]() |
![]() TPS40000DGQR |
![]() Texas Instruments |
![]() Voltage Mode PWM Controllers Lo Input 300kHz Freq Synch Buck Cntrlr |
![]() Data Sheet |
![]()
|
|
||||||||||||
![]() |
![]() TPS40000DGQRG4 |
![]() Texas Instruments |
![]() Voltage Mode PWM Controllers Lo Input 300kHz Freq Synch Buck Cntrlr |
![]() Data Sheet |
![]()
|
|
||||||||||||
![]() |
![]() TPS40001 |
![]() Other |
![]() |
![]() Data Sheet |
![]() Negotiable |
|
||||||||||||
(China (Mainland))









