Product Summary
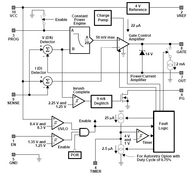
The TPS2491DGS is an easy-to-use, positive high voltage, 10-pin Hot Swap Power Manager device that safely drives an external N-channel MOSFET switch. The power limit and current limit (both are adjustable and independent of each other) ensure that the external MOSFET operates inside a selected safe operating area (SOA) under the harshest operating conditions. The applications of the TPS2491DGS include: Server Backplanes, Storage Area Networks (SAN), Medical Systems, Plug-in Modules, Plug-in Modules.
Parametrics
TPS2491DGS absolute maxing ratings: (1)Input voltage range, VCC, SENSE, EN, OUT: -0.3 to 100 V; (2)Output voltage range, GATE, PG: -0.3 to 100 V; (3)Input voltage range, PROG: -0.3 to 6 V; (4)Output voltage range, TIMER, VREF: -0.3 to 6 V; (5)Sink current, PG: 10 mA; (6)Source current, VREF: 0 to 2 mA; (7)Sink Current, PROG: 2 mA; (8)ESD - human body model: 2 kV; (9)ESD - charged device model: 500 V; (10)Maximum junction temperature, TJ: 150 ℃; (11)Storage temperature, TST: -65 to 150 ℃; (12)Lead temperature 1.6 mm (1/16 inch) from case for 10 seconds: 260 ℃.
Features
TPS2491DGS features: (1)Programmable Power Limiting and Current Limiting for Complete SOA Protection ; (2)Wide Operating Range: +9 V to +80 V ; (3)Automatic Retry; (4)High-side Drive for Low-RDS(on) External N-channel MOSFET; (5)Programmable Fault Timer to Protect the MOSFET and Eliminate Nuisance Shutdowns; (6)Power Good Open-Drain Output for Downstream DC/DC Coordination; (7)Enable can be used as a Programmable Undervoltage Lockout or Logic Control; (8)Small, Space-saving 10-pin MSOP Package.
Diagrams

| Image | Part No | Mfg | Description | ![]() |
Pricing (USD) |
Quantity | ||||||||||||
|---|---|---|---|---|---|---|---|---|---|---|---|---|---|---|---|---|---|---|
![]() |
![]() TPS2491DGSG4 |
![]() Texas Instruments |
![]() Hot Swap & Power Distribution Retry Pos Hi-Voltage Pwr-Limiting |
![]() Data Sheet |
![]()
|
|
||||||||||||
![]() |
![]() TPS2491DGSRG4 |
![]() Texas Instruments |
![]() Hot Swap & Power Distribution Retry Pos Hi-Voltage Pwr-Limiting |
![]() Data Sheet |
![]()
|
|
||||||||||||
![]() |
![]() TPS2491DGSR |
![]() Texas Instruments |
![]() Hot Swap & Power Distribution Retry Pos Hi-Voltage Pwr-Limiting |
![]() Data Sheet |
![]()
|
|
||||||||||||
![]() |
![]() TPS2491DGS |
![]() Texas Instruments |
![]() Hot Swap & Power Distribution Retry Pos Hi-Voltage Pwr-Limiting |
![]() Data Sheet |
![]()
|
|
||||||||||||
(China (Mainland))









