Product Summary
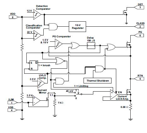
The TPS2375PW-1 is an 802.3af PoE Powered device controller. The easy-to-use 8-pin integrated circuit contains all of the features needed to develop an IEEE 802.3af compliant powered device (PD). The TPS2375PW-1 is a second generation PDC (PD Controller) featuring 100-V ratings and a true open-drain, power-good function. In addition to the basic functions of detection, classification and undervoltage lockout (UVLO), these controllers include an adjustable inrush limiting feature. The TPS2375PW-1 has 802.3af compliant UVLO limits, the TPS2377 has legacy UVLO limits. The applications of the TPS2375PW-1 include VoIP Phones, WLAN Access Points, Security Cameras, Internet Appliances, POS Terminals.
Parametrics
TPS2375PW-1 absolute maximum ratings: (1)Voltage, VDD, RTN, DET, PG(2): -0.3 V to 100 V; ILIM, UVLO: -0.3 V to 10 V; CLASS: -0.3 V to 12 V; (2)Current, sinking, RTN(3): 0 to 515 mA; PG: 0 to 5 mA; DET: 0 to 1 mA; (3)Current, sourcing, CLASS: 0 to 50 mA; ILIM: 0 to 1 mA; (4)ESD, Human body model: 2 kV; Charged device model: 500 V; System level (contact/air) at RJ-45(4): 8/15 kV; (5)TJ, Maximum junction temperature range: Internally limited; (6)Tstg, Storage temperature range -65℃ to 150℃; (7)Lead temperature 1,6 mm (1/16 inch) from case for 10 seconds - Green Packages 260℃; (8)Lead temperature 1,6 mm (1/16 inch) from case for 10 seconds - Nongreen Packages: 235℃.
Features
TPS2375PW-1 features: (1)Fully Supports IEEE 802.3af Specification; (2)Integrated 0.58-W, 100-V, Low-Side Switch; (3)15-kV System Level ESD Capable; (4)Supports Use of Low-Cost Silicon Rectifiers; (5)Programmable Inrush Current Control; (6)Fixed 450-mA Current Limit; (7)Fixed and Adjustable UVLO Options; (8)Open-Drain, Power-Good Reporting; (9)Overtemperature Protection; (10)Industrial Temperature Range: -40℃ to 85℃; (11)8-Pin SOIC and TSSOP Packages.
Diagrams

| Image | Part No | Mfg | Description | ![]() |
Pricing (USD) |
Quantity | ||||||||||||
|---|---|---|---|---|---|---|---|---|---|---|---|---|---|---|---|---|---|---|
![]() |
![]() TPS2375PW-1 |
![]() Texas Instruments |
![]() Hot Swap & Power Distribution IEEE 802.3af PoE Pwr Device Cntrler |
![]() Data Sheet |
![]()
|
|
||||||||||||
![]() |
![]() TPS2375PW-1G4 |
![]() Texas Instruments |
![]() Hot Swap & Power Distribution IEEE 802.3af PoE Pwr Device Cntrler |
![]() Data Sheet |
![]()
|
|
||||||||||||
(China (Mainland))









